

PWM regulátor CPU ventilátoru
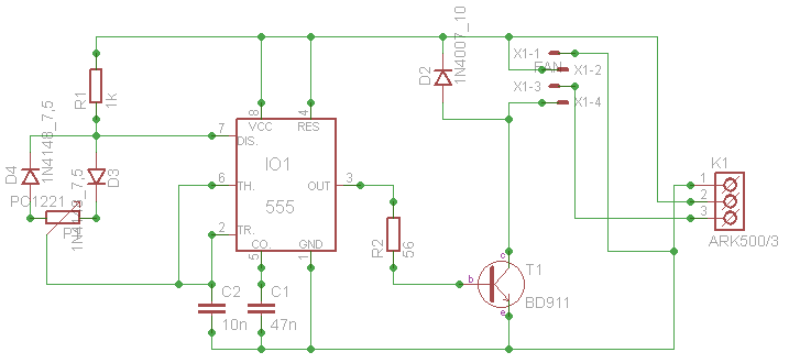
Zdravím všechny, jelikož se nudím, chci si zbastlit PWM regulátor k ventilátoru v PC. Vím, že se tady možná najdou tací, co mi řeknou, ať se nemontuju do něčeho, čemu nerozmím. Takové jedince prosím, ať mě ignorují. Pro mé použití jsem si našel tohle schéma:
Na pochopení celkem jednoduchý obvod, PWM signál pomocí 555, regulace potenciometrem ...
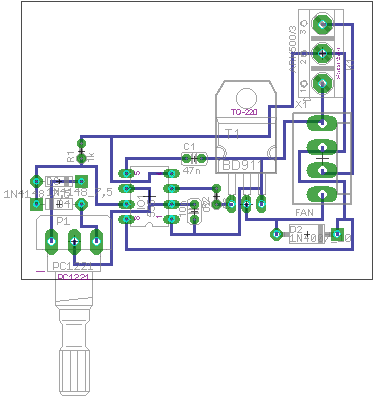
Problém je, že tohle je můj první obvod který jsem si sám "vytvořil" v Eagle a nevím jestli mám vše správně. Možná se najde dobrá duše která mi to rychle zkontroluje, tady to je:
Dále tady mám moji hnusně navrhnutou desku:
Pokud bude tenhle příspěvek někoho zajímat tak mám pár dotazů.
1. Jak už jsem říkal, nenajde se někdo, kdo by zkontroloval správnost mezi 1. a 2. obrázkem? Takovému jedinci bych byl moc vděčný, protože to sám nepoznám.
2. Nemáte někdo jiné alternativy k tomu schématu?
3. Jde nějak vylepšit zapojení na desce a vylepšit využití prostoru? Jsem si jistý že ano, jen se svými neexistujícími znalostmi kreslení DPS to nedokážu.
Jde mi hlavně o alternativy a správnost toho zapojení. Všem kteří nějak přispějí předem děkuji.
1) moc nerozumim tem konektorum, jinak to vypada OK. Pridal bych filtracni kapacitu mezi zem a napajeni, co nejbliz 555, cca 100uF + blokovaci 100nF tamtez.
2) mam, a nemalo. Ale tohle je jednoduchy a funkcni. Jednodussi asi nevymyslis.
3) To by slo a to podstatne. Tohle nejspis ani doma nevyrobis, protahovat draty mezi pinama s rozteci 2.54 si zakaz, to uz chce dost zkusenyho vyrobce DPS aby to spolehlive dal, nehlede na to ze se to pak hur osazuje. Kresli podstatne silnejsi spoje(min. 2x tloustka cary)
Zacni tim, ze otocis svaba a das ho doprostred. Natahni z jednoho bodu zeme. Pust autorouter a koukni kde je to moc nahusteny, kde jsou problemy. Rip-up vsechno a rukou nakreslit co se autorouteru jakoby povedlo, ale hezcejc - smysluplnej pocet lomeni, radeji 2x 45°nez jednou 90°... Znova pustit autorouter, rozmyslet postup, zase rip-up a zase kreslit rukou. Neboj se v jakykoliv fazi presunout soucastku(pokud to lze, nektery soucasky musi bejt na danym miste), pokud ti to pomuze - je to lepsi nez vymejslet kudy ten drat vedst. Drz logiku zapojeni, signalovy draty nevedou napajeci casti. Nekolikrat zopakovat predchozi kroky.Finalizace - rozlejt zem do volnych ploch, masky, popisky a pod.
1a) Jelikož si nechci zničit původní koncovku ventilátoru a zachovat měření otáček, tak jsem to chtěl dovést z PC do té svorkovnice, odtud pak do Molex konektoru pro ten ventilátor. Původně jsem chtěl dovést signál z PC do svorkovnice DIY drátem, ale nevím jak se dávají kabely do této koncovky (která by tam měla pasovat). Existuje nějaké lepší řešení?
1b) Myslíš něco jako tady, jenom blíž k IC:
![[http://kutilska.poradna.net/file/view/2461-pwm-cir cuit-png]](/file/view/2461-pwm-circuit-png)
(Podle schématu jsou to tyhle hodnoty: C3 10 μF; C4 0.1 μF)
3) Zkusím a uvidím, zlepším to asi jedině praxí
toto urcite nerob.
Tohle měla být ukázka, jestli jsem správně pochopil tu filtraci 12V na zem co zmiňoval bahno, konkrétně C3 a C4.
Další věc je, jestli to jde udělat bez kabelových propojek na DPS.
Filtracny kondenzator keramicky (100n) sa dava tesne k obvodu (nozicky tesne k pinom Vcc a GND), na to mas mysliet pri vytvarani layoutu DPS. Kazdy layout program ti umoznuje umiestnit niektore alebo vsetky suciastky. Elektrolyt mozes dat kam chces.
Zapojil si ich spravne.
P.S: ak pouzijes pre PWM ted DIS pin, tak to mozes napajat aj z 12V, tak jak si to povodne zamyslal. Za predpokladu ze mas 555 ktory znesie 12V. Mozes to napajat aj z 5V, je to jedno.
Jo, s tím už jsem se v praxi jednou setkal, dobře že vím k čemu to je. Jenom nevím jestli tam musí být ty kondenzátory dva.
V principe staci aj len 100n
.. resp. mozes to urobit tak, ale ako PWM vystup pouzi DIS pin co by mal byt ak sa nemylim prave open collector vystup t.j. presne to co potrebujes (ptz do vetraku nesmies cpat 12V na PWM pin). DIS nebude potom spojeny na zem ale bude to napojene na PWM pin 4pinoveho vetraku.
Ked mas 4pinovy vetrak tak sa to robi uplne inac (viz moj post vyssie). To zapojenie z dotazu je pre 3pinovy vetrak (a bude blbnut meranie otacok, co ale nevadi). Mas 4pinovy vetrak?
Inac 3pinovy vetrak reguluj obycajnym 1W odporom, robil som to tak roky. PWM na 3pin je imho nezmysel ptz vetrak je potom mechanicky viac namahany atd.
P.S. to co mas bude fungovat aj pre 4pinovy vetrak, ale da sa to aj jednoduchsie, ptz PWM pinom nespinas priamo motor. Ale musis mat open collector vystup ptz vo vetraku ma byt pullup na 5V alebo 3,3V, zevraj.
Je to pro 4-pinový větrák. Nejsem magor abych pomocí PWM reguloval 3-pin.
Platí to schéma z dotazu, u druhého schématu by to ale asi taky mohlo fungovat, protože tam má být zařízení napájené z Molexu (12V přímo na napájení větráku a 5V na PWM).
Takže dnes jsem si koupil vše potřebné. Jen pro info, cena 129 Kč i s Cuprextitem a FeCl3. Jen teď domyslet rozvržení DPS, nechávám to na autorouteru
Zadnej autorouter. Dyt sem ti to psal - autorouter je pomucka, ktera ti ukaze, kde to mas moc nahusteny a kde mas zahejbat se soucastkama. Kresli se rucne. Nakresli si to schema tuzkou tak, aby to IO melo piny jak ve skutecnosti a premejslej - pod odporem protahnes dva draty, pod kondikem jeden, mezi pinama IO zadnej. A uvidis, ze to vykoukas.
Ok, jdu na to. Můj kreslící "skill" není zrovna nejlepší, ale na čtverečkovaný papír to snad půjde
Na jednu věc jsem v Eagle nepřišel. Jak autorouteru nastavit šířku lajny, rastr jsem si nastavil na 2,54mm, ale autorouter na to kašle. Doufám že je 2,54mm OK (DPS budu vyrábět nažehlovací metodou tak by to mohlo vyjít).
Další hrůza
Zítra bych chtěl ale začít leptat, takže aspoň něco ...
P.S. RESET budu muset táhnout přes celou desku až budu mít zemnící plochy, ale to je detail.
1. Musí být RESET nutně propojený s napájením?
2. Jak má být správně zapojený pin 2 a 6? Tak jako na obrázku výše?
Na včerejší hrůzu zapomeňte, tohle by už mohlo být dobré, zkontroluje mi to někdo?
P.S. Doufám že tady nevedu sám se sebou monolog
Tohle je _MNOHEM_ lepsi. Slo by to udelat jeste trochu elegantnejc a trochu to ucesat, ale v zasade dobry.
Holt se to budu muset naučit "učesat" sám. Moc díky za "koučing"
Jen bych se chtěl zeptat jestli nevíte (někdo) jakou hloubku by měl mít asi roztok FeCl3 pro leptání. Taky jsem četl něco o tom, že předlohu z laserové tiskárny je lepší dát do výparů ředidla nebo třeba acetonu aby se vytisknutý motiv "rozlil" do všech pórů. Co si o tom myslíte? Já když se podívám na vytištěný motiv proti světlu tak tuto nedokonalost jasně vidím.
Lepší?
- popisky u součástek uspořádat tak, aby se neprolínaly.
- R2 zarovnat do 2,5mm rastru, deska není tak hustě osazena aby to bylo nutné.
- C1 a C2 posunout od okraje desky ke středu a taky zarovnat. Při tvé výrobě jednoho kusu to nevadí, ale u sériové výroby si vyšší a křehčí součástky na okraji říkají o ulomení někde v přepravce ve skladu.
- proč mají K1 a K2 opačnou orientaci? 1-2-3 a 1-2-3-4 je lepší než 1-2-3 a 4-3-2-1.
Popisky na desku dávat nebudu, možná si jenom vyleptám značku uzemění u svorkovnice
Špatného rastru jsem si nevšiml, když jsem si s ním "hrál" tak jsem ten rezistor zapomněl zarovnat zpět
Provedu, sice by to nevadilo, rozměry už neušetřím (desku jsem zrovnal ustřihl), ale i přesto
Jiným způsobemby se to špatně dělalo, navíc novou trasu už fakt nechci vymýšlet. FAN konektor má zámek, takže ho stejně nedám naopak
Díky za připomínky, zrovna jsem se chystal tisknout poslední úpravu před finálním tiskem.
EDIT: R2 jinak nejde dát, nikam bych nenapojil zem.
R2 si mel jenom posunout o 1.25mm, na to tam misto bezpochyby je, ale vzhledem k tomu, ze to budes osazovat v 1ks rucne to je uplne jedno.
Ono je to skoro jedno, ale treba do budoucna: Odbocka z rovnyho vedeni se dela do pismene Y - tedy tu hlavni caru prolomis 2x45 a odvedes si signal stranou. 1) vypada to hezky a za 2) se to lip lepta. Ovsem vyznam to ma u podstatne hustejsich DPS nez je ta tvoje. On navrh plosnaku je docela magie, kdyz ti k tomu jeste pribudou treba omezeni osazovacich masin(napr vsechny diody musi mit anodu vlevo nebo nahore, protoze hlava se umi otacet jenom o 90°, to samy elity...) nebo je to neco hodne vf - 400Mhz proleze pres 4pF kapacity co maj draty ve dvou vrstvach nad sebou jako nic... (to rozliti zemi tam schazi.)
Ale nic, na hobbika co to dela poprvy je to vic nez dobry, za tohle se stydet nemusis.
U D1 nevyráběj takovou dvoucestovou šílenost, ale udělej to jednou čárou, nebo plochou. R1 bych otočil o 90°, když C3 posuneš o bod doleva a nahoru, tak tam nemusíš vytvářet ty šikmý blázince a uděláš to vzheldněji prakticky rovnou čárou
. U IO od pin 5 k 2 směr k pontenciometru, bych udělal jednou čárou a odbočku k C2, nebo tam udělej plošku.
Jinak při kreslení něčeho takhle jednoduchýho si s tim zas tak moc nehraj a kresli to klidně od ruky a místo těch úhlů udělej plynulej oblouk - líp se to leptá. Úhly mají tendenci se podleptávat, zvláště když s výrobou DPS teprve začínaš. Ale jinak je to fajn, na první výtvor se určitě není za co stydět. Pochlub se, až DPS vyrobíš
.
U R1 a R2 souhlasím s bahnem a Uroborem, u D1 jsem předpokládal, že konektor otočíš. Na tom bych trval. Samozřejmě u jednoho kusu, který si vyrábíš pro sebe a je na dobu životnosti PC, to velký význam nemá. V případě něčeho většího, nebo pokud by ses tím chtěl živit, je přehledný a logický návrh výhodou. Taková deska se lépe oživuje, lépe se na ní měří a snížíš pravděpodobnost otočení konektorů při zapojování. Tak proč se nenaučit pořádnému návrhu na věcech kde tě netlačí čas ani místo.
Odpověď pro všechny:
Nevím co jsem tam ještě nechal špatně, ale tady je výsledek (spíš jsem to ještě více zprasil):
to Prim: Konektor neotočím, na to jsem moc líný. Životnost PC bude velice krátká, už má najeto 6 let a tohle je jen taková blbůstka, ten PC byl jenom záminka to udělat. Netlačí mě ani čas, ani místo, ale nervy! Už mám dost
to Uroboros: S poslední větou v prvním odstavci, chápu správně že by to šlo jednou cestou ke kondíkům a potom by se to zdvojilo? Moc nevěřím, že to takhle bude fungovat. Jestli se mi to povede (a doufám že se toho podleptá co nejméně) s první deskou tak dám vědět. Zatím jsem se zasekl na tom, že normální papír se špatně nažehluje a fotopapír pro laserovky jsem zatím nesehnal, zkusím aspoň voskovaný papír.
to Bahno: Rezistor posunut. Jedno rozdvojení jsem tak udělal, nevím jestli jsi to myslel "globálně" na vše.
Takže jsem to konečně vyrobil a vše zapojil. V BIOSu jsem vypnul automatickou změnu otáček a zapojil "smrtící stroj". Větrák se roztočil (což bylo něco, co bych sám nečekal), jenže už za několik vteřin se mi začal šíleně zahřívat ten 56 Ohm odpor, tak jsem to raději vypnul, než by se něco stalo.
Neví někdo co může být špatně?
Já teď jdu proměřit, jestli všechny součástky fungují.
Dej tam větší, cca tak v rozmezí 200-500 Ohm, i 1k by tam měl ještě jít, 56 je zbytečně málo, to je hodnota tak k mosfetu a ne k bipolárnímu BD. Jinak doufám, že jsi po leptání zkontroloval jestli tam někde nejsou vodivé spoje, kde nemají být a po pájení také...
Zkusím tam dát 500Ohm rezistor a uvidím, nad mosfetem jsem uvažoval, ale jelikož v tom plavu, tak jsem tam dal ten BD911.
Většinu spojů jsem zkontroloval multimetrem na propojení - nepropojení, ostatní jsem zkontroloval po oku.
Co vše tím reguluješ? Tak nějak jsem pochopil, že snad jeden větráček.
Ano, jediný větráček.
Tak to to máš teda extrémně předimenzovaný
, tam půjde proud kolem 200mA, BD911 je 15A. Hodně předimenzovaně by tam stačil tak BD 135, nebo opravdu pro jeden větráček z unip. tran. BC 170 či bip. BC547 nebo BC327.
Na potřebnej proud pro větráček vyhoví R2 až někam k 4,7K, takže s 500 ohm bych strach vůbec neměl. A už na tom bude výkonová ztráta relativně zanedbatelná.
Zajdu koupit ten odpor. Jednu přebytečnou BC547 myslím doma mám, tak ji taky můžu zkusit zapojit (pouzdro na které mám vyvrtané díry je TO220, tak to tam nějak musí narvat bez prohození pinů).
Pokud ti není BD911 líto, tak ho tam nech, ale je to fakt zbytečně předimenzovaný, tím jde spínat pár set watovej motor
. BC547 už je zase takovej druhej extrém, 327 by byl lepší, stojí asi korunu. Ale vše to záleží na výkonu větráčku. Když už to máš postavený, tak bych zbytečně součástky moc neměnil.
Koupil jsem 1x 500 a 1x 1k Ohm rezistory, takže to vyzkouším nejdříve takto (po jednom samozřejmě
).
Zatím jsem nic nezapojil, ale ten 500 Ohmový odpor je pravděpodobně špatný. 1k Ohmový odpor změřím bez problému, ale u 500 ohmového to prostě nejde.
Rezistor jsem vyměnil, ale kromě toho jsem našel závažnou chybu ... já dement jsem propojil 8. a 7. pin IO a nevšiml si toho, je někdo schopný odhadnou škody? Pravděpodobně jsem oddělal jednu 1N4148 diodu, jdu to všechno přeměřit.
EDIT: Talže jsem to opravil a zapojil, větrák už šel trochu regulovat ... bohužel tak druhá (1N4007) dioda zhořela po pár vteřinách
... co to sakra je?
EDIT: Takže tranzistor je seškvařený k nepoznání ... asi si zasprintuju do GME pro součástky -_-
Jednoducha uvaha - 555 sezere o trochu vic nez pulvolt, PN prechod totez, takze na odporu v sepnutym stavu je 10V - a to jsou skoro dva watty - a dvouwattak tam neni... Ted jak z toho ven?
Zvednout vykonovost odporu neni nejlepsi, je velkej a bude topit. Takze bud zvednout odpor, s tim ze tim tranzistorem tece stejne podstatne mensi proud nez v tom schematu a i pri odhadem desetinasobny hodnote bude tranzistor stejne skoro v saturaci. Druha varianta vymenit trazistor za fet, treba IRF710 ktera ma i stejnej Pinout a nic by se nemuselo menit. Jen bych mel obavu, jestli bude spolehlive zavirat - gate by chtel prizemnit nejakym 10k odporem(SMD by sel mezi packy). A nebo zvetsit odpor a dat tam darlington.
Pro začátek tam dám 500 Ohm rezistor. Kdyby nepomohlo tak MOSFET s 10k Ohm SMD odporem (myslím, že ten s roztečí 2mm by mohl stačit).
Takže to dejme tomu provedu jak říkáš. Jen pro začátek, rezistor jsem tam dal 1k. Kdybych tam k tomu dal MOSFET IRF710 a mezi gate a zem 10k Ohm SMD rezistor tak by to mělo fungovat?
Už to funguje! Rozsah regulace je 1k - 3k RPM (dá se ještě snížit spodní práh?).
Provedené změny: Odpor změněný na 1k Ohm, BD911 zaměněný za IRF710 (odpor 10k Ohm mezi Gate a GND).
Díky moc za všechny rady!
Hele gratuluju a mam radost, tohle se mi libilo, od nic moc navrhu k rozumnymu plosnaku a i vylepseni se konalo. Takhle kdyby to tu fungovalo...
PS: Slo, upravou pomeru RC clanku, pri zachovani R*C a zvyseni R. Ale bacha, muze to mit vliv na stabilitu, aby se to nerozkmitalo.
To bych nebyl já, abych věděl co přesně tvoří ten RC článek (otázka č.1). Klidně s tím budu experimentovat, ještě bych chtěl ale vědět o kolik bych měl tu hodnotu R posouvat (otázka č.2)?
pro začátek dej paralelně k C2 ješte jednou tolik.
Obvod už mám vyrobený, nestačí když dám místo 10nF 30nF (pokud jsem správně pochopil že mám dát paraleleně kondík 20nF)?
Spíš ještě jeden 10k, ale když tam bude 33k, tak taky nic nezkazíš.
Najdi si katalogový list od 555 a něco teorie si před experimentováním přečti. Metoda strýce Františka není příliš efektivní.
Nastudoval jsem si něco o RC článcích. Pokud jsem to pochopil správně tak R = P1 a C = C2. Když zvýším hodnotu C2 na 30nF tak bude čas vybíjení 3x delší?
Nemudruj, přismrkni ho zespodu k tomu co tam je a uvidíš. Buď to bude málo, nebo moc, nebo akorát.
Ok
Hajzlíci v GMe mi zase dali špatné kondenzátory. Hnědý keramický s nápisem 22, to asi nebude ono, co (to bude 22pF místo nF)?
Asi už to nechám být a pustím se do něčeho dalšího.
22 = 22p (evropské značení)
220 = 22p (anglické značení)
221 = 220p
222 = 2n2
223 = 22n
224 = 220n
225 = 2µ2
nauč se barevné kódování kundenzáthoru a odporů. Já to umím a je to paráda... kouknu a vidim. Hromádku kde je 100 hodnot mám přebranou za 2 minuty s identifikací hodnoty, bez nějakého měřidla. Kódy na součástce musíš přečíst za 2 vteřiny ať z leva, či z prava...
Hodil jsem ze spodu na ten 10nF 22 nF(nebbo 33 nF, popisek mají nevím proč stejný) a rozdíl žádný, možná se trochu snížila vrchní hodnota.
Kdyz to stahnes uplne na minimum, tak to toci 1k otacek? Oscik nahodou po ruce nemas?
Já nemám ani pořádné pájecí pero, kde bych vzal osciloskop
Ano, drží se to na nějakých 1025 RPM. Horní práh je trochu jinde protože se v PC díky nějakému zkratu toho regulátoru propálil tranzistor hned vedle FAN konektoru.
Pokud budu někdy dělat remake tak to udělám na 556, tam by to mělo jít regulovat v rozsahu 0% - 100%
Hmmm, je mi to nejaky trochu podezrely, ale tezko koumat takhle na dalku bez moznosti merit. Minimum by melo bejt cca 2-5% vykonu, a tisic otacek se mi zda docela hodne, podle me by se ani nemel roztocit. Ale mozna mu to staci, tezko rict.
Čím chceš říct, že jsem tam zase něco zmrvil

Je to maličký (myslím, že 0,30A) ventilátor, teď jak to udělat
Ale ne, vubec nemyslim, ze bys neco zmrvil. Spis ze ten ventilator neni tak uplne motor, resp. neni ohmicka, tim mene indukcni zatez. Mozna ma kvuli vnitrimu zapojeni kapacitni charakter a kvuli tomu mu i kratkej pulz staci na takovy otacky. Ale to jen nahlas premejslim.
Nemas po ruce cca 0.5-1ohm odpor, zkusit ho dat paraelne s vetrakem, jenom co to udela?
Jak říkám, jsem trochu natvrdlejší, mysliš tím že ho mám dát mezi 12v (nebo PWM) zespodu vstupního konektoru? Vím co je sériově a paralelně v schématu, ale reálně si to těžko představím.
Klidne to pres nej napajej cely, to je jedno.
Tak jsem to zkusil (paralelně před výstup na ventilátor) i na PWM i na 12v. Znatelná změna žádná.
To už vážně žádný nápad?
Ja uz ne
. Krome merit, merit a merit, ale na to nemas vybavu, pak je to tezky.
Klidně bych to zkusil někde změřit osciloskopem, ale nevím kde a jak. Jaké data by pomohly? Budu se snazit, ale pochybuju že někde seženu oscík
s tak malým odporem odpálíš tranzistor.
Zapomeň na NE555, sice funguje dobře, ale je nestabilní. Při pomalých otáčkách motor ztrácí sílu a bude se přetěžovat T1. A ten BD911 bych okamžitě vyhodil, protože bude topit jak radiátor a dal tam IRF540. Tuto regulaci s 555 jsem si udělal a byl jsem s ní velice nespokojen, proto jsem si udělal jinou s OZ LM324, který má zpětnou vazbu, že při zatížení motoru nabide na síle a zvedne otáčky. Tím se motor ani tranzistor nepřetěžuje a motor má pořád stejnou sílu. Zvýšení otáček na zpětné vazbě se dá nastavit... S tímto zapojením jsem velice spokojen. Toto vylepšení zpětné vazby u 555 nejde.
Tranzistor je řízen napětím a nikoli proudem, takže nezatěžuje budící stupeň. Jistou nevýhodou je poměrně vysoká vstupní kapacita, která poněkud deformuje průběh budícího impulzu při použití ochranného odporu vyšší hodnoty.
4.12. 2013 zdá se ti normální odpovídat na dotas 9 let starý....
jj, Ale někdy se pozdní odpověd hodí...