
				Zapojeni motoru 12v			
							
					Dobry den, chtěl bych se zeptat jak bych měl zapojit motor na 12V tak aby přes 1 spínač se motor točil jedním směrem a přes 2 druhým směrem. Do motoru jdou dva draty + a -.
Nevím jaké zapojení mám použít aby to fungovalo. Předem děkuji za odpověď
Dobrý den,základ je odběr motoru,napište o jaký motor se jedná,kolik bere ampér?
Základem není odběr motorku, ale jeho konstrukce.
Pokud se nejedná o motor s permanentními magnety, nelze u něho změnit směr otáčení přepólováním napájení. Pro změnu směru otáčení je třeba změnit magnetický tok buď pouze na statoru, nebo pouze na rotoru. Pro změnu směru otáčení je tedy třeba přepólovat stator a rotor ponechat v původním zapojení, nebo naopak.
DC motorů je několik druhů a pro každý je jiné zapojení - pokud nám nedáte informace, nedostanete odpověď
Jedná se o motor ktery posunuje elektrické sedadla a umi oba chody to jsem odzkoušel. Pojistka je na 20A
Při přepólování se motor točil opačným směrem.
Popište prosím PŘESNĚ, jakou funkci od "vypínačů A a B" chcete:
1) A=O,B=O - motor stojí,A=1,B=0 - motor "L", A=0,B=1 - motor "R" (jak zabezpečíte nezapnutí A+B současně?)
Nebo jinou funkci, například jako přepnutí směru otáčení v koncových polohách? (při odjetí z koncové polohy se spínač vrátí do původní polohy, nebo se přepne až při dojetí do opačné polohy?)
Funkce by mela být taková, jedním stisknutím spínače jede motor jedním směrem a stisknutím druhým spínačem jede motor druhym směrem. Motor jede dokud držím tlacitko stisknuty jak ho pustim zastavi se.
Pokud se vyjadřují blbě tak se omlouvam zas tolik tomu nerozumím proto se obracím na vás.
Jak jsem psal je to k elektronickým sedačkám v autě rozbila se mi tam elektronika takze mám motorky spínače na sedadlech ale nemám ovládání. Myslel jsem ze by stačilo jen nějakýnějaký relátko, ale nevím jaký a jestli to tak může stačit
Použij dvojitý přepínač s centrální stabilní polohou (bez aretace) a zapoj podle obrázku od Yardy.
![[http://www.gme.cz/img/cache/800x600/631/306/p-b069  y-obrazek-1.jpg]](http://www.gme.cz/img/cache/800x600/631/306/p-b069y-obrazek-1.jpg)
p-b069y-p631-306
toto by určitě fungovalo, ale já bych chtěl zachovat původní ovládání. V sedadle jsou 4 motory a každý ovládá jiné nastavení sedadla. Jsou tam spínaše viz odkaz http://www.gme.cz/mikrospinac-zippy-dm-03s-0p-z-p6 30-032
a ovladani vypada takto:
http://img.yauto.cz/photos/82/1652731/Renault_Safr ane_2_2_TD_RXT_6.jpg
V takovém případě bych použil dvě relé.
to jsem si myslel, ale co nevím tak jaké. když jsem se díval tak jsem našel takový množstvý že jsem se ztratil.
http://www.gme.cz/rele-s-dc-civkou-12v-finder-40-5 2-9-012-0000-p634-041
dekuji vyzkouším.
podívejte, kolik příspěvků muselo zaznít, abyste odtajnil informace, podle kterých může někdo poradit![]:(](https://static.poradna.net/images/smiley/evilworry.gif)
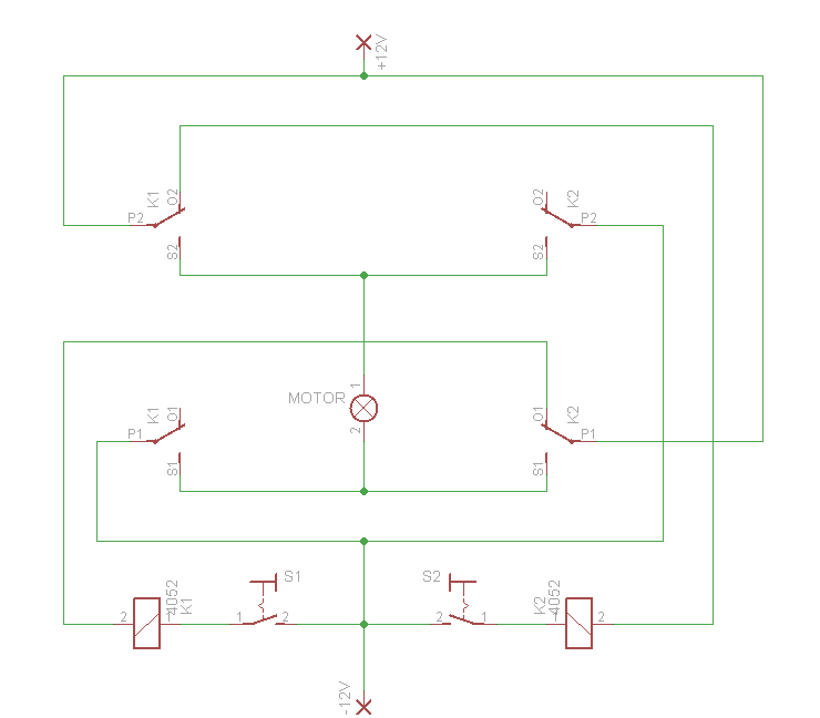
Tady máte schema
Nejsem dokonaly omlouvám se.
A dekzji za schema
Tady je jiná varianta téhož (spínače jsou zapojeny na kostru)
Třeba takhle?
![[http://kutilska.poradna.net/file/view/3953-motor-j pg]](/file/view/3953-motor-jpg)
Pokud netrváte na tlačítkovém ovládání, je mechanické blokování tohohle spínače ideální
 A taky nejlevnější 
IMHO pokud budeš dělat vlastní ovládání se dvěma tlačítky, vidím problém v tom, co to bude dělat, když si s tím někdo bude hrát a bude mačkat obě tlačítka současně. Předpokládám, že to původní ovládání mohlo mít dva obyčejné kontakty připojené na nějakou řídicí jednotku a ta takovéhle problémy ošetřila. Jako výstup mohla být dvě obyčejná relé co se nikdy nemohla sepnout současně - leda že by se řídicí jednotka porouchala.
BTW: Chceš využít k ovládání ta mačkátka co jsou tam od výrobce nebo budeš vymýšlet nějaká jiná?
Jak v mém, tak v návrhu pana kolegy je toto ošetřeno.
Dobrý den, jsem jen návštěvník tady. Hledam zapojení 12V motorku (zmena otaceni - zmena polarizace) ovladani jednim tlacitkem nebo spinacem. Po stlaceni tlacitka otaceni motorku jednim smerem (chod cca 4s) po uvolnění tlacitka motorek zastavi (stop). Při opetovnem stlaceni tlacitka se motorek otaci druhym smerem, opet cca 4s a po uvolneni se motorek opet vypne. A tak dál. Opet stlacim tlacitko a motorek se otaci opet opacnym smerem. Děkuji moc.
Není lepší si založit vlasní dotaz než to cpát do x let starého dotazu?!
Stačí ti toto:
![[02620009.webp]](https://img.tipa.eu/fotocache/mid/images/orig/02620009.webp)
Schéma zapojenia - vyskroluj si hore - je tam graficky postnutá.
Zmena pohybu v tvojom prípade je riešená elektronikou a klopným obvodom. Pri jednoduchom zapojení je potom zbytočná.