

Svářečka TIG/MMA
Zdravím,
chtěl bych si v blízké době pořídit svářečku. Ze začátku jsem se poohlížel po MMA technologii sváření, ale pak jsem objevil, že to kombinují i s TIGem a to mě přijde jako velká výhoda, sice jsem s tím zatím nevařil /vařil jsem pouze MMA/, ale prý se tím dá vařit skoro vše a je to daleko preciznější než MMA.
1) Metoda TIG využívá k sváření ochranou atmosféru plynu /Argon ?/, ale u svářečky jsem nezahlédl žádnou nádobu s tímto plynem, jak je tomu u těch malých invertorů, který toto umožňují ? Nějak to nechápu.
2) Doporučili by jsi nějaký svářecí invertor pro začátečníka se kterým bych se naučil vařit ? Chtěl bych se vejít do částky 11 111,-Kč. Nechci nějaký za 3 000,-Kč co se prodávají, to mě přijde jako čínský šmejd.
Děkuji za návrhy 
Zdravíčko
Tuhle máme v práci, a svařuje se s ní dobře. ALFA IN Pegas 162 E.
Super, díky moc za doporučení.
Náhodou jak je to s tím TIGem nevíte ?
Ta svářečka to umí, potřebuješ ale plyn a hořák.
Teď na to koukám a ten argon je docela mastnej, za 8 litrů chtějí okolo třech tisíc a hořák to samý ...
S TIGem nevaříme. Ale na to potřebuješ láhev Argonu.
Což v domácích podmínkách (svařování v garáži) nejspíše nevyužiješ. Ono ta láhev něco stojí.
Sváření TIG se používá převážně na vaření nerezu. Nicméně lze použít i na sváření oceli, v citlivých případech. Pak se s tím pracuje podobně jako s autogenem. Sváření je ale vzhledem k použitému plynu dražší.
Na sváření TIG je potřeba speciální hořák s wolframovou elektrodou a
keramickou hubicí usměrňující plyn. Ochranný plyn je zde čistý
argon, který chrání nejen svar, ale také wolframovou elektrodu, která by bez něj shořela.
Profesionální Tig svářečky mají elektrický ventil k pouštění plynu a též bezkontaktní vf zapalování oblouku.
Tig svářečky pro hobby, nebo jen občasné použití, toto většinou nemají, oblouk se zapaluje dotykem a plyn pouští ručně ventilem.
Pro domácí použití, je problémem zakoupení drahé tlakové láhve na argon, redukční ventil a zajištění plnění.
Samozřejmě, v příslušenství levnější kombinované svářečky svářecí hořák TIG, tlaková nádoba a redukční ventil není, protože toto
příslušenství, by bylo mnohokrát dražší, než svářečka.
Super, díky za podrobnější popis
Mě jde o to, že bych potřeboval vařit i tenké plechy a to MMAčkem jsem poměrně blbě jak už jsem se kdysi přesvědčil. Tím TIGem by to mělo jít daleko líp, ale jak říkám, ještě jsem ten TIG neměl v ruce ...
Výsledok starých trafo zváračiek napr.Zučiek bol rovnaký ako tých nových invertorových.Výrobia jednosmerný prúd požadovanej hodnoty.Pre metodu TIG sa len využije ten prúd,ktorý sa pripája na zvaraciu trubicu s hadicou na pripojenie ku fľaši s argonom.Zvaracia trubica obsahuje wolframovú elektrodu,ktorá sa netaví a slúži na vznik elektrického oblúka v ochrannej atmosfére.V tom mieste sa taví material a poprípadne sa dáva prídavný drôt ako pri zvaraní plameňom.Táto metoda sa používa na zváranie predovšetkým nerezu bez nečistot.Ak sa tam dostane nečistota,tak pri leštení sa stále ukazuje.Inak pri metode TIG sa plus pol dáva na kostru a mínus pol na tu hadicu s vodičom ku zvarovacej trubici.
Teď jsem jen tak letmo koukal na Aukro, jestli něco neprodávají a našel jsem tři kousky co by se mi líbily, problém je v tom, že jsou z Polska a s polskými výrobky nemám moc dobrou zkušenost.
Tato se mi líbí nejvíce : http://aukro.cz/svarecka-tig-partner-200-pulse-i51 96888663.html
Pak asi tato : http://aukro.cz/multifunkcni-svarecka-tig-160-mma- 160-plasma-cut50-i5197852704.html
A jako poslední co bych uvedl tak tuto : http://aukro.cz/invertorova-svarecka-200a-8-8kw-ti g-mma-eurotek-i5188325705.html
Nemáte někdo zkušenosti se svářečky z Polska ?
PS. Taky jsem se dočetl, že TIGem se dá vařit hliník, litina a nerez, to taky není úplně k zahození. Pro mě by byl nejpřednější ten hliník ...
To z prvního odkazu vypadá zajímavě, že to má v ceně vybavení
a má to bezkontaktní hf zapalování.
No dneska zjistit kdo to vyrábí je těžké. I seriozní firmy si nechávají levné invertory dělat v Číně.
No se svářením hliníku je problém. To takováhle svářečka
neumí. Na sváření hliníku je potřeba střídavý proud. Na to se
používaly speciální střídavé zdroje, nebo dnes invertory, ale mnohem složitější a drahé.
Invertory pro sváření hliníku produkují proud, který po jistou dobu
má jednu polaritu a po jistou dobu opačnou. Tím napodobuje střídavý proud. Ale v tomto případě lépe, protože tento střídavý proud není symetrický a poměr záporné a kladné periody lze nastavit.
Střídavý proud pro sváření Al je potřeba proto, že stejnosměrný proud nedokáže dostatečně odstranit velmi odolnou vrstvičku oxidu na povrchu hliníku.
já vařím tímhle k úplné spokojenosti! svaruj.htm
Jo Omicron, Delta, Kuhtreiber, původně jedna firma v Třebíči jsou dobré svářečky.
).
Ale jak tazatel píše, že by měl zájem o TIG, tak tahle sice TIG umí, ale jen jako doplněk funkce. Nemá plyn. ventil a oblouk se zapaluje dotykem. Také hliník samozřejmě neumí.
Omicron má, jak jsem zahlídnul, perfektní obchod, se všemi náhradními
díly na své svářečky.
Kupovat svářečky od tuzemského výrobce se vyplatí. Různé stroje z hypermarketů při poruše většinou nikdo neopraví. (jenom já a jenom někdy
Jojo, na GAMy jsem koukal taky, ale postrádají ten TIG ...
Navíc, nevím jak je to s těma levnějšíma invertorama, ale podle mě je u invertoru základ mít aPFC, aby 1f síť mohla být využívána naplno, u toho typu co jsem poslal, tak jsem se o tom nikde nedočetl.
Ještě takový dotázek, nepřijde vám nějaký moc velký příkon tý svářečky co jsem poslal ? sedum a půl kilowaty, to je dost ...
Jestli se myslí aPFC aktivní korekce účiníku, tak jsem se tím nikdy
nezabýval tak nevím.
Ale myslím si, že to u takového invertoru nebude podstatné.
Příkon svářečky je velký, ale je potřeba. Problémem takových invertorů je, že jsou napájeny jednofázově a tím berou ze sítě značný proud.
Je to bráno poněkud podivně.
Třeba na štítku výkonnější svářečky je uveden vstupní proud
například 32A. Přitom je svářečka vybavena vidlicí do zásuvky, která
je běžně na 16A.
A skutečně, při použití většího proudu a delšího sváru, jistič vypadne.
V takovém případě je nutno dělat kratší sváry, aby jistič nevypadnul a nadproudová ochrana jističe si v mezerách "odpočinula".
Výrobci asi s tímto počítají.
Nechci se s tebou nějak hádat /děkuji za tvoje rady/, ale ohledně toho aPFC si myslím opak. Protože na vstupu budou poněkud velký kapacity kondenzátorů, poteče to značný jalový výkon a právě PFC tento jalový výkon omezuje téměř na nulu a bere pouze činný. Ovšem je to další impulzní zdroj navíc /funguje jako klasický zvyšovač - většinou na 390V/. Další výhodou PFC je větší rozkmit napájecího napětí - 100-260VAC, díky tomu můžu svářečka vařit i na dlouhých prodlužovákách.
Teď jsem psal tomu chlapovi, který ji na Aukru prodává a opravdu, v ceně je veškeré vybavení tj. kabely a hořák na TIG. Takže si myslím, že by to mohla být dobrá koupě.
Jinak, kdybych tuto svářečku kupoval, tak bych si asi udělal redukci na klasickou "16A" zásuvku, abych s tím mohl vařit i tam kde není 3f síť, ale to už jsou takové drobnosti na závěr.
Jenom poznámku k aPFC. Řeší jalovinu, t.j. energii která se díky fázovému posunu vrací zpět do rozvodné sítě. Osobně jsem přesvědčen, že je další "kurvítko", které přináší pozitiva distributorovi, nikoliv uživateli. Účinnost zhoršuje.
Ano, máš pravdu, že to řeší jalovinu, šak to jsem psal.
Co jsem stavěl aPFC, tak jsem zkoušel 5kW, byl to docela nářez, ale díky tomu jsem mohl využít plný výkon z 1f, tj. 3,2kW. Co jsem to testoval, tak bez aPFC, jsem mohl využít pouze okolo 2,5kW, pak lítal jistič. Za PFC byl další spínaný zdroj. Takže za mě je PFC docela velkým přínosem. Navíc, nevím jak je to s normama, jestli to není u výkoných spotřebičů nutností, ale výkonné spotřebiče deformují sinusovku v síti a to PFC nic takového nedělá.
Ano, je to další spínák s účinností až 90% /já z toho vytáhl maximálně 85% při 4kW/, takže ano je to další věc která snižuje účinnost celého zařízení.
Asi největší výhoda PFC je rozkmit vstupního napětí a následná balance, na výstupu je stabilní napětí nezávislé na vstupním.
No nevím, jestli vůbec nějaké svářecí invertory něco takového mají, no nikdy jsem to nezjišťoval.
Vzhledem k tomu, že činný výkon má cos fí "1" a sv. invertory
se pohybují asi okolo 0.95, tak si myslím, že jalový proud nehraje až tak velkou roli.
Navíc problémem sítě je indukční charakter jalového proudu, protože většina spotřebičů, jako motory trafa a podobně to produkují.
Kondenzátory na vstupu invertoru (i když na to má ještě vliv usměrňovač), vytvářejí kapacitní jalový proud. To je z hlediska účiníku v síti přínosem.
Zvyšovat čímkoliv napětí na vstupu invertoru se mi zdá cestou ke zničení invertoru.
Psal jsi: "funguje jako klasický zvyšovač - většinou na 390V/. Další výhodou PFC je větší rozkmit napájecího napětí - 100-260VAC, díky tomu můžu svářečka vařit i na dlouhých prodlužovákách.""
To se mi zdá nemožné. Ten výkon se někde vzít musí. Pokud vlivem dlouhého prodlužováku (činný odpor), napětí poklesne a nějaké zařízení na konci zvýší napětí, tak pro daný přenos výkonu se musí zvýšit proud.

Pokud se tedy zvýší proud tím prodlužovákem, zvýší se na něm úbytek napětí. Přídavný systém se bude snažit opět vyrovnat napětí na výstupu. tím se opět zvýší proud na vstupu a systém zkolabuje.
Navíc prodlužovák bude zatížen proudem navíc, oproti samotné svářečce, který je daný účinností přídavného systému. (účinnost 85% = 15% ztráta).
Myslím, že moderní svářecí invertory jsou navrženy tak, aby při běžném používání a i s přiměřeným prodlužovákem fungovaly.
Samozřejmě se předpokládá, že pro jednofázový spotřebič s výkonem okolo 7kW, je použití 50m prodlužováku s průřezem 1,5mm nesmysl.
Asi tak..
To s tím prodlužovákem máš pravdu, to mě nenapadlo. Samozřejmně že někde ten výkon musíš vzít.
Jinak PFC opravdu funguje jako zvyšovač. Teď mám akorát na stole zdroj, který to má a napětí je opravdu 390V a není závislé na vstupu - ten zdroj mi chodí od cca 70V - štítkové vstupní napětí je 85-265V takže docela velký rozsah.
Jinak velké firmy, které produkují indukční jalový proud, tak musejí mít kompenzace tj. několik velkých kondenzátorů, které připínají na síť a tím to stabilizují /kapacitní a indukční jalový proud se požere/.
Tak samozřejmně že 7kW invertor snad nikdo nepověsí na prodlužovák s průřezem 1,5mm^2, to by bylo šílenec
Včera jsem si psal s tím chlápkem co jí nabízí a asi do ní půjdu, servis i náhradní díly poskytují, záruka klasicky dva roky.
Takže díky všem za rady a návrhy, hlavně tobě Zerozero
/Na mysli mám tuto : Welder Fantasy 200/
Ještě se k tomu vrátím, jak píšeš že to funguje jako zvyšovač.
No ale kdyby skutečně došlo ke zvýšení napětí na vyšší hodnotu, hrozí zničení invertoru.
Velký rozsah vstupních napětí, bývá charakteristický, pro většinu spínaných zdrojů, protože systém to umožňuje. Ale vstupní napětí musí mít potřebnou "tvrdost".
Spínané zdroje svými kondenzátory pomáhají síti s kompenzováním
účiníku, podobně jako kompenzační stanice.
Ta svářečka myslím bude dobrá. Má hf zapálení, hot start, plynový ventil a všechny potřebné funkce, včetně pulzátoru.
Pokud bude spolehlivá, nadělá kupu práce.
Vstupní proud až 40A, docela nářez pro jednofáz. rozvod.
Ale naplno se jede málokdy.
Funguje to jako klasický zvyšovač, jako máš třeba napaječů pro NTB z 12V - tam je taky zvyšovač, protože měnit napětí z 12V na 230V a pak zpátky na 19V by byl nesmysl. PFC je podobný princip akorát s vyšším napětím, pracuje vlastně s nefiltrovaným usm. síťovým napětí, na vstupu je klasický EMI filtr + usměrňovač + malé kapacity kondenzátorů kvůli rušení a VF proudům. Dále následuje tlumivka jejíž jeden konec je připojen na kladné napětí a druhý konec je spínán tranzistorem k GND /mínusu/, následuje dioda na výstup. Funkce je triviální - po sepnutí tranzistoru je obvod uzavřen a teče proud přes tlumivku, tak si vytvoří mag. pole, po rozepnutí tranzistoru se napětí na cívce obrátí /princip cívek/, otevře se dioda na výstup a proud teče směrem do výstupu, následně opět sepne tranzistor a celý se to opakuje, během sepnutí tranzistoru je dioda na výstup uzavřena, tudíž neteče proud z výstupních kondenzátorů zpět přes tranzistor. Kondenzátory slouží k zásobení zařízení během sepnutého tranzistoru.
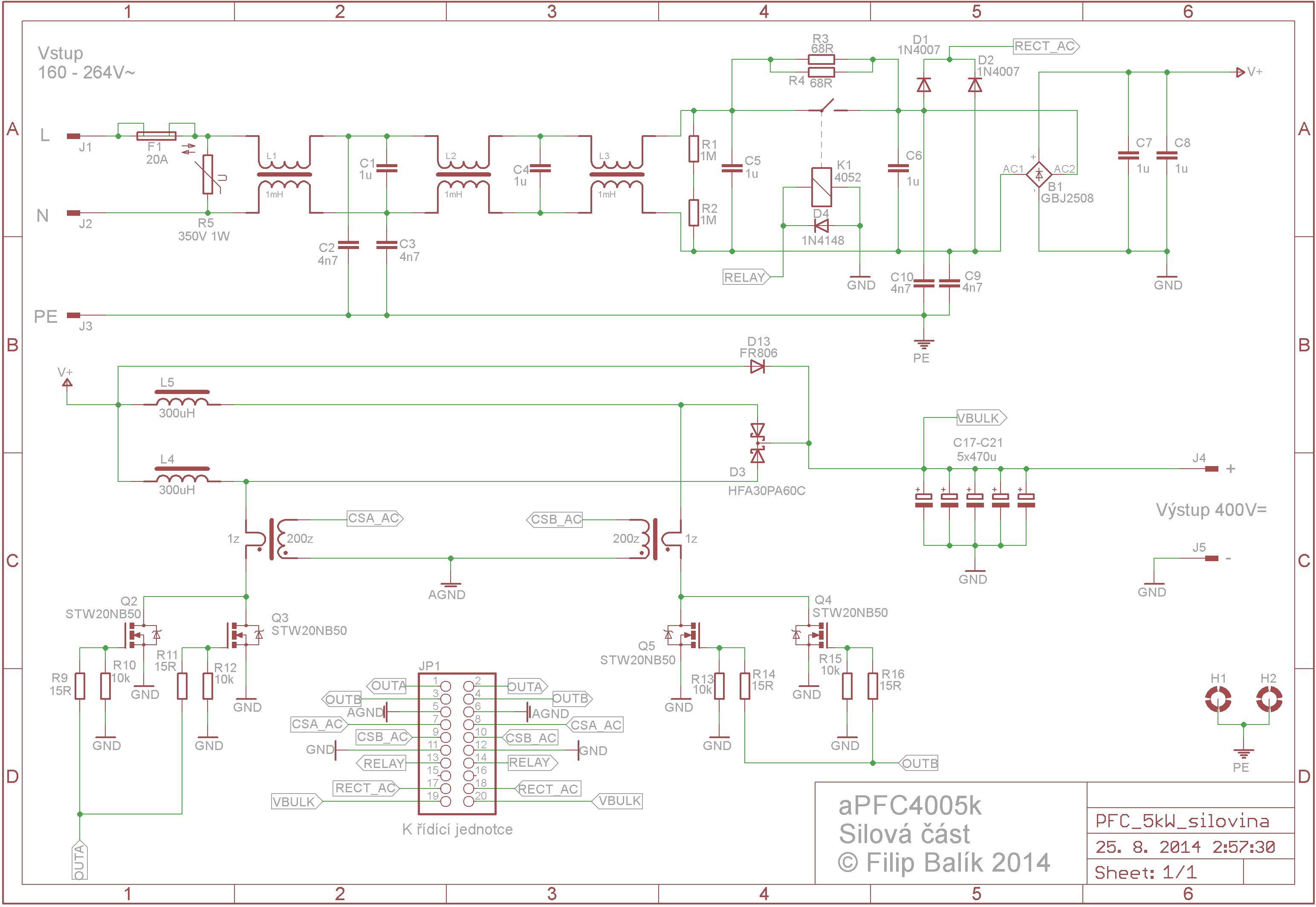
Tady je schéma silové části toho 5kW aktivního PFC, princip je tak dobře vidět. Výkon je rozdělen do dvou větví kvůli namáhání polovodičů. Toto PFC dávalo 400V, ale to už je detail, poměrně přesně se to dá seřídit odpory v ovládací části.
![[http://kutilska.poradna.net/file/view/3250-dsasad- png]](/file/view/3250-dsasad-png)
__________________________________________________ __________________________________________________
Ohledně toho rozkmitu napájení, to taky není tak jednoduchý jak to popisuješ. Existují určitý topologie, které toto umožňují, ale také existují topologie, které jsou docela dost závislé na vstupním napětí. Třeba takový jednočinný blokující měnič /ten známe každý, protože ho máme doma - jsou to třeba napaječe pro NTB, modemy, téměř cokoliv - výkon do cca 100W, pak ztrácí svoje výhody/, tato topologie dokáže pracovat v rozsahu jako to aktivní PFC tj. 100-260V, opět to vyplývá z principu. Proto se tato topologie hojně používá, protože můžete stejný napaječ připojit do Americký sítě /120V/ tak i do naší sítě /230V/ bez nutnosti úpravy.
Ostatní topologie spínaných zdrojů jsou více závislé na napájecím napětí, ale pořád je to lepší v porovnání s klasickým transformátorem, většinou tento rozsah bývá cca od 200V do 260V, zase to vyplývá z principu různých topologií, kterých teda tolik zase není, když uvedu ty co mě napadají, tak to jsou : Jednočinný propustný /neplést s jednočinným blokujícím - jak jsem psal, ten má rozsah 100-260V/, polomůstek /ten je dvojčinný/ a pak plný můstek, to jsou topologie s galvanickým oddělením.
Dělí se na jednočinné a dvojčinné - jednočinné mají jednoduší konstrukci a i buzení, ale na druhou stranu jsou vhodné pro nižší výkony, příklad co mě napadá, tak je PC zdroj, teda ty nový, topologie v PC zdroji se jmenuje Jednočinný propustný se dvěma spínači nebo také Polořízený polomost / zapojení se podobá polomůstku/
A pak dvojčinné - ty jsou vhodné pro maximální výkony /i několik stovek kW/, ale jsou složité, drahé na polovodiče a vyžadují složité buzení /potřebujete dva různé budící signály/.
Ve spínaných zdrojích se používá speciální materiál na transformátory - ferit /to je materiál, který je magneticky vodivý, ale elektricky nevodivý - nevznikají v něm tepelné ztráty, alespoň né tak velké/, a právě velikost transformátoru závisí na použité topologii. Je to sice divné, ale velikost transformátoru spínaného zdroje nezávisí na přenášeném výkonu /výkon zdroje/ ! Transformátor maximálně využívá dvojčinné topologie, protože jádro transformátoru sytí ve dvou polaritách a to od -Bmax přes 0T do +Bmax /Bmax pro ferit je většinou 0,3T/, zatímco jednočinné topologie sytí jádro pouze od 0T do +Bmax.
Ještě se vrátím k "tvrdosti" napájení zařízení z PFC, však to PFC dokáže dát velký výkon, výkon se omezuje elektronicky v řídící jednotce.
Žádné zničení napájeného invertoru nehrozí, protože polovodiče v tom invertoru jsou dimenzovány většinou na 150-200% napájecího napětí.
Nějak jsem se nechal unést a trochu více jsem to rozepsal
Ovšem zdaleka to není vše o spínaných zdrojích, to bych to byl ještě hodně dlouho.
Ještě k té svářečce, asi opravdu do ní půjdu, myslím si, že je to dobrý kup. Samozřejmně, že to nepojede pořád na plný výkon.

I když se blíže spínanými zdroji nezabývám, tak přesto o nich
něco vím. I to, že je ferit nevodivý atd.
Jak jsem psal, tak ale ty "zvyšovače napětí" ale potřebjí
dostatečně tvrdý zdroj, pokud je zdroj měkký, jako v případě
toho prodlužováku jsou v koncích. Typicky zvyšovač napětí pro NB
v autě, zdroj je dostatečně tvrdý.
Ale -- ""Žádné zničení napájeného invertoru nehrozí, protože polovodiče v tom invertoru jsou dimenzovány většinou na 150-200% napájecího napětí.""
Tak tomu nevěř. K nejčastějšímu zničení sv. invertoru dochází, při použití s elektrocentrálou bez AVR. Při ukončení sváru a odlehčení centrály, tato nestačí reagovat, zvýší se napětí a invertor odejde.
Zpravidla neodejdou hned polovodiče, ale vstupní kondenzátory.
Vzhledem k velké kapacitě a potřebným malým rozměrům, jsou kondenzátory napěťově jen s malou rezervou. Po zvýšení napětí se prorazí, následně odejde vstupní usměrňovač nadproudem.
Při štěstí "sepnou" jen ochranné varistory a vypadne jistič.
I tak je potřeba svářečku opravit.
Už jsem jich "pár" takových viděl.
Souhlas, taky mi prošlo rukama pár svářeček s proraženým diodovým blokem a proraženým kondenzátorem. Vcelku mě překvapilo kolik vydrží IGBT tranzistory.
K tomu aPFC. Jsem ještě ze staré školy
Nějak se mi nechce věřit, že to dokáže reálně kompenzovat ztráty na přívodu. Chápu jak to funguje, ale pokud fyzika stále platí tak zdroj bude mít větší odběr, aby kompenzoval úbytek napětí. A hodnota proudové nasycení je pořád stejná. Takže se přívod začne přehřívat ale více výkonu nepřenese.
. Tohle se kdysi řešilo tlumivkou v přívodu (nebo dlouhým přívodem).
Top lítaní jističů bych dal spíše na vrub proudu po zapnutí. Ony ty kondenzátory si "papnou"
Ad sváření. Svářečku používám na takové to "lepení" kolem baráku. Nejsem žádný expert, ale za ty roky se ledacos naučíš
Na to mé "lepení" vyhovuje obalovaná elektroda, pokud chceš vařit plechy, tak vhodnější (a levnější) je MIG/MAG. Což je v podstatě jako MMA, akorát vaříš čistým drátem a ochrannou atmosféru dělá CO2 (nebo drahý Argon/směsi). Záleží na tom, kolik toho budeš svařovat. Protože musíš počítat s cenou hořáku a podavače drátu. TIG je tak trošku frajeřina
. V praxi potřebuješ častěji svařovat s přídavným materiálem (elektrodou/drátem). U TIGu se sice dá do svaru materiál přidat, ale ne vždy je to možné.
IGBT tranzistory jsou výborná věc, vydrží hodně, jsou na vysoké napětí /klidně i 1400V/ i proud /mám IGBT 1400V 300A/. IGBT tranzistory kombinují vlastnosti bipolárních a unipolárních tranzistorů - bipolární mají nízké vodivé ztráty a unipolární mají nízké spínací ztráty - IGBT mají nízké jak spínací tak i vodivé ztráty.
Výborná to technologie, problém u nich je, že jsou pomalé tj. nedají se používat na vysoké kmitočty, typicky jsou nepoužitelné nad 50kHz, ale technologie dneska už taky pokročila.
Nebo Softstartem, tím už je dneska téměř každý výkonnější spotřebič vybaven. Vybité kondenzátory se nabíjejí přes odpor, který je následně přemostěn relátkem.
Aha, díky za poznatky, na to si určitě dám pozor. Oprava by pro mě zase takový problém nebyla, pokud by byla chyba v silové části, výměnu kondenzátorů snad zvládne každý trochu vybavenější umělec
Centrálu jsme v potaz nebral, taky zajímavý zjištění, jak říkáš, tam to bude způsobené přepětím při odlehčení.
Taky ty kondíky do invertoru, s velkou kapacitou, napětím

400V a nízkým ESR jsou docela drahý.
Tak bych pokusy se zvýšením napětí moc nedoporučoval.
Tak Vám přináším recenzi na svářečku co jsem si koupil a byla zde diskutována, včera dorazila. Článek nebo spíše recenzi jsem sepsal a poslal sem do kategorie Článků, ale admini mě zjevně zde nemají rádi nebo jsou líní, psal jsem jim o schválení na mail a též bez odpovědi, tak nevím co si mám myslet.
Po delší době jsem se konečně rozhoupal koupit si svářečku. Chtěl jsem něco do 11 000,-Kč s co nejlepším vybavením. Svářečka měla být určena pro domácí používání a především na naučení sváření. Po delším hledání jsem narazil na invertor Welder Fantasy Partner 200 DC TIG PULSE, který je k dostání na stránkách www.naraditechnik.cz
Parametry :
Metoda svařování : TIG, TIG PULSE, MMA
Napájení : 230V 50Hz maximálně 40,6A /podle katalogu/
Maximální příkon : 7,2kW /MMA/, 4,6kW /TIG/
Svařovací proud : 5-200A
Napětí naprázdno : cca 63V
Bezkontaktní zapalování TIG /HF/
Elektromagnetický ventil na plyn
Tepelná ochrana
Ochrana proti přetížení a přepětí
Rozměry : 37,5x13,5x24 [cm]
Váha : 7,2kg
První dojmy :
Pozitivní :
1.) Po vybalení z krabice mě čekalo celkem milé překvapení. Samotný invertor není vyroben z až tak nekvalitního materiálu na který jsem byl z Polska zvyklý. Je to v docela pěkné plechové skřínce a dobře odvětrávané - vzadu je poměrně velký a výkoný ventilátor, ovšem tento ventilátor jede nonstop od zapnutí svářečky, takže to dost hučí i nezatížené. Co jsem nakoukl dovnitř, sice jsem toho moc neviděl, protože na tom jsou plomby a já nechci přijít o záruku, ale po odkrytí zadního krytu jsem v invertoru viděl poměrně masivní chladiče s velkými žebry - byly dva, jeden na výstupní diody a jeden na usměrňovač a výkonné tranzistory, takže si myslím, že chlazení je dostatečné.
2.) Další co mě mile překvapilo, tak jsou vstupní kondenzátory, neboť po vypnutí přístroje hl. vypínačem, invertor ještě cca 5s běží tj. bere energii ze vstupních kondenzátorů, které budou podle mě poměrně velké kapacity a tudíž budou dostatečné na vyrovnávání napěťových špiček.
3.) Co mě teda velmi mile překvapilo jsou průřezy kabelů a to jak napájecích tak i svařovacích. Napájecí kabel je cca 3x 4mm^2 opravdu poctivá měď /jsem čuměl jako puk/, jsem to nemohl dostat do klasické koncovky na 230V /původně na invertoru byla průmyslová 230V 32A koncovka/. Svařovací kabely jsou opět poctivá měď o průřezu 35mm^2 (!!!), takže na této stránce není co vytknout.
4.) Ještě mile překvapila kvalita hořáku TIG, pěkně padne do ruky a nevypadá Bůh ví jak ošizeně, sice jsem s ním ještě nevařil /nemám plyn/, ale je pohledově pěkný + má dálkové ovládání s mikrospínačem.
5.) Funkce Hot Start a Arc-force fungují suprově, hlavě druhá z jmenovaných krásně drží oblouk, navíc parametry obou funkcí se dají nastavit na panelu.
6.) Ještě do výhod zahrnu ovládací panel celého invertoru, neboť je přehledný a dobře ovladatelný.
7.) Na to bych málem zapomněl, velmi mile mě překvapil manuál, je celý český a velmi rozsáhlý a to i s popisem principu samotné svářečky a s rady pro svářeče, jak má vypadat správně svařený spoj, je tak dokonce i schéma celé svářečky.
Negativní :
1.) Jediné co mě nemile překvapilo, byla rukojeť na MMA elektrody, na ni je vidět, že si s ní soudruzi nedali žádnou práci, je z toho úplně nejlevnějšího a nejošizenějšího materiálu, navíc když jsem s tím chvíli vařil, tak mi po chvíli z ní vypadl kabel (!!!), prostě se vevnitř povolil šroub a vypadlo to z uložení, navíc uvnitř rukojeti není žádné pomocné držení kabelu za bužírku, ale drží to pouze za měděný konec pod svorkou.
2.) Další bod souvisí s předchozím bodel, ale s rozdílem, že se jedná o zápornou svorku /kostru/, kabel je sice poctivá 35mm^2 měď, ale na svorku je přidělán úplně debilně - je zakončen v očku, které je sotva poloviční, než které by mělo být, tudíž se enormě zmenší dotek a vzniká přechodový odpor.
3.) Ještě invertor postrádá poměrně důležitou funkci - Anti-Stick /funkce na omezení proudu při přilepení/, sice invertor jakoby pulzuje mezi nulovým a nastaveným proudem a elektroda se odlepit dá, ale není to ono.
4.) Svářečka nemá aPFC /zařízení, které vyrovnává úbytky na dlouhých přívodech/, ovšem to v domácích podmínkách téměř nehraje roli, problém by mohl nastat pouze na dlouhých přívodech - řádově 20 a více metrů.
5.) Svářečka nebyla moc dobře zabalena, ale to není chyba svářečky, ale prodejce, ovšem přišla v pořádku, takže to neřeším.
__________________________________________________
Já to dám pod čaru, neboť se vyplnilo to co jsem očekával - u svářečky bylo i příslušenství jako je třeba kukla a drátěný kartáč ovšem v kvalitě na jedno použití, kukla sice ještě drží, ale kartáč jsem už zlámal
__________________________________________________
Zkoušel jsem s tím svařovat vingl o tloušce asi 3mm a na 100A a 2,5mm elektrodou vznikl celkem pěkný svár /i když to neumím/, když jsem nastavil maximum tj. 200A, tak s tím invertor neměl problém, plameny šlehaly a železo mi samozřejmně provařil, takže invertor je dostatečně dimenzován.
Co jsem ještě zaznamenal, tak je, že ani při maximálním proudu nevypadl jistič a to to viselo na 16A.
Co jsem měřil svařovací proud, tak odpovídá nastavenému - odchylka cca 2A při 120A nastavených.
Ještě poznamenám : komunikace s obchodníkem byla výborná a probíhala velmi, opravdu velmi rychle, obvykle jsem odpověď dostal do několika málo hodin /maximálně 3 hodin/, takže to považuji také za velký plus, navíc prodejce byl velmi ochotný.
Když to shrnu : Kdo potřebuje nějaký levnější invertor, tak tento mohu doporučit, na domácí a na naučení úplně stačí, podle mě si najde i uplatnění v nějaké menší autodílně.
Děkuji za pozornost