
Rele normalní, bistabilní,bistabilní - paměťové
Dobry den.
Vysvětlí mi někdo jaky je mezí nima rozdíl?
Normální relé je jasné, přivedu proud na cívku, která sepne kontakty.
Bistabilní - paměťové
Toto relé by se mělo impulzy překlápět.
Když přivedu proud na cívku,relé se překlopí a zůstane překlopené, dokud nedostane další impulz.
http://www.schrack.cz/eshop/rele-rt-2p-8a-12vdc-pa metove-bistabilni-rt424f12.html
Ale jenom bistabilní?
ftr-b4-cb-4-5-z-p634-353
tak bistabilní paměťové se jmenuje polarizované, má v sobě permanentní magnet a ten drží kontak v dané poloze, reaguje na změnu směru proudu ve vinutí, má 1 přepínací kontakt, a jde nastavit i tak aby se automaticky vracelo, tzv. jednostranně
používá se na vyhodnocení směru proudu, dříve třeba u dálnopisu, kde se mění směr proudu ve vedení...
No a když potřebují něco co se ovládá impulzy?
1 impulzem kontakty sepnu, druhým rozepnu?
Kdysi jsem si (omylem) koupil relé na přepínání dálkových světel v autě. Byla tam taková mechanika (chtěl jsem dát fotku, ale relé jsem nenašel). Mělo přepínací kontakt ovládaný vahadlem, to vahadlo se překlápělo každým zapnutím proudu do opačné polohy. Pravda, bylo poněkud větší.
Málo informací. Kdybys totiž řekl do čeho to potřebuješ, tak by se dalo třeba něco poradit. Tohle totiž umí každý klopný obvod. Teď záleží na tom, jestli máš k dispozici napájení 5V nebo 12V nebo něco jiného, podle toho se vyberou součástky, podle požadavku na spínaný proud se vybere relé nebo jiný spínací prvek.
Bistabilní relé = paměťové. K sepnutí kontaktu u bistabilních relé dochází přivedením impulsu a následný stav je díky využití permanentních magnetů zachován i po odpojení napájení. Bistabilní relé se vyrábějí v jednocívkovém nebo dvoucívkovém provedení. Bistabilní relé s jednou cívkou mění svůj stav podle polarity impulsu, relé se dvěma cívkami se ovládají pomocí impulsů stejné polarity na dvou různých vstupech.
Takže to co potřebují já, asi neseženu že.
No tak si koupím multifunkční relé (třeba http://www.elkoep.cz/produkty/elektronicke-pristro je/casova-rele/multifunkcni/casove-rele-crm-91h-6/ ) a navolím si takovou funkci, jakou potřebuju. Pokud trváš na tom, aby relé svůj stav nezměnilo ani při přerušení napájení, musí mít permanentní magnet.
Nevleze na tištak
tg1.html
http://www.8bitu.cz/clanek/jednotlacitkovy-spinac- on-off-s-obvodem-4013/
Myslím, že by to nebyl až takový problém.
Záleží, kolik potřebuješ k funkci kontaktů.
Například. Potřebuješ jen jeden přepínací kontakt.
Seženeš polarizované relé se dvěmi cívkami a se dvěma
přepínacími kontakty.
Relé se dvěmi cívkami spíná přivedením impulsu na cívku "1"
vypíná impulsem na cívku "2".
U relé použiješ jeden přepínací kontakt jako pomocný.
Na pohyblivý kontakt přivedeš řídicí impuls.
Na pevný klidový kontakt zapojíš cívku "1"
Na pevný druhý kontakt zapojíš cívku "2"
Vytvoříš tak mechanický bistabilní obvod.
Jedním impulsem sepneš a druhým vypneš.
A bez použití elektroniky.
Ale skus zagooglit, jestli takové relé, jaké potřebuješ neexistuje hotové s tou funkcí.
Ale impuls musí být dostatečně krátký, nebo z toho má bzučák
...
To je pravda
Ale délka se dá už nějak upravit, možná přes kapacitu kondíku nebo tak nějak.
Byl to jen takový nápad, jak to udělat bez potřeby napájení
pomocné elektroniky.
Ale pokud ve stavěném zařízení trvalé napájení bude, byla by elektronika spolehlivější.
jenže to se asi nedozvíme, protože je to přísně tajný
No co kdyby tady byl průmyslovej špión z Číny
a obšlehnul to ještě před dokončením.
Omlouvám se za dlouhý výpadek, ale byl jsem pracovně mimo, ale už 4 dny žhavím marně zavity.
Koupil jsem 2 takovéto relátka.
Jedno cívkové bistabilní s 2 přepínacími kontakty.
ftr-b4-cb-4-5-z-p634-353
Trochu mi vrtal ten odkaz od jirky44.
tg1.html
Zapojit 2 relátka paralelně do sebe.
1 kontakty si nechat pro svoje učely.
S kontakty 2 rele ovládat nějaký ten integrak, který by přehazoval polaritu.
Trvalé napájení není problém.
tím myslíš co?
si nejdříve nakresli co tomá dělat a podle toho vyber součástky..
nakoupit něco a snažit se to pak využít, tak se nepostupuje, protože se může stát, že to prostě nepůjde..
Pokud chceš ovládat IO, není jednodušší použít KO s optočleny, místo polarizovaných relé ? Jednak to vyjde levněji a s jedním, nebo dvěma čtyřnásobnými optočleny v jenom DIL 16 pouzdru se dají dělat různé věci
Máš schodišťový vypínač č.6
Protí němu místo další 6, chcí to bistabilní rele (přepínací kontakty)do krabičky pod vypínač.
Bud zapnu světlo vypínačem, nebo tím bistabilním relém.
Ovládané to bude impulsy s GPO přes raspberry.
řekl bych, že to je typická aplikace pro paměťové relé.
ještě bych dodal, že k vypínači mam od raspi natáhly utp kabl.
Hm.
Nějak to tu zmlklo
má to být něco na tento způsob?
Ano, přesně tak
Koupil bych toto relé.
releal-d-5wk-p634-278
Pokud jsem to s té dokumentace pochopíl správně tak má 2 cívky.
Ke každé sivce bych přípojil kablíky s toho UTP kablu, a to co sním bude cvičit, bych dal na 2 konec, kde je raspi.
jo D má 2vinutí, má2 přep.kontakty. Pak pro překlopení použij druhé vinutí. Jedno zapne, druhé vypne ,akorát to musíš správně napólovat
No jo, ale já to potřebují přepínat impulsy.
ty máš k dispozici pro zapnutí kladný impulz a pro vypnutí záporný impulz?
![[lek13-2.gif]](http://telefon.unas.cz/jts/image/lek13-2.gif)
něco na tento způsob?
Už mam piny od raspi připojené k takovýmto relatkum.
relem3s05t-p634-263
1 pár přepisovacích kontaktu.
Tedy když je GPA pin -1 je kontakt v poloze 1
Když je pin zaply je kontakt překlopen do druhé polohy.
Není problém udělat -5 voltu a při impulzech to přepínat -5 a +5.
Mně už napadlo pustit těch 5 v do toho prostředního a pal to překlápět.
1 cívka nebo 2 cívka.
A impuls vyrábět tím časovačem 555.
Problém ale je, že když to nebudu používat třeba 14 dní, bude relé furt zaple.
Proto ty impulsy
tak není asi dál co řešit. raspi jak jsem koukl je nějakej miniPC. pokud si tedy poradíš s polaritou...nebo ovládáním pomocí 2 vinutí. A pro jeden 6kový vypínačti stačí jedno relé..
No polaritu mužů měnit na jednom vlákně a to nepomůže.
no jde o to čemu říkáš vlákno...no tak beze změny polarity použít obe vinutí
No nejsem elektrikář ale určit ke každé civme tranzistor.
Pak bych dal NE555 jako monostabilní obvod.
http://pandatron.cz/?490&555_a_556_-_zakladni_zapo jeni
A pak něco co se bude impulsy překlápět
Ale jak je přepínat jedním GPA?
I když se tu na mně všichni vykašlali (kromě tebe).
Nevydávám to a hledám řešení.
io21.htm
2.1.3 Jednoduchý klopný obvod D: - Dělička dvěma:
Toto by mělo byt ono.
Při každém impulsu by se měli Q výstupy překlápět 0-1, 1-0.
A když na každý výstup připojím 555 Monostabilní obvod.
http://pandatron.cz/?490&555_a_556_-_zakladni_zapo jeni
Měl bych při každém překlopení dostat krátký impuls, který mí překlopí to rele.
to nejde poLAN použít jeden a druhý pár? tady asi neporadím, já nevím jak to chodí
no koukám že čerpáš s mých stránek....
Nechápu?
Jako použít 2 GPO porty a přehazovat to přes ně?
Tak to by neměl byt problém něco takového vyřešít,ne?
To co jsem tu nadhodil by mělo fungovat?
Já se slaboproudem nemam níc společného.
Jsem jen majitelem raspi.
Jednoduché.
1 přepínací relé.
Když je GPA vyplé je překlopené v 1 poloze.
Když GPA zapnu přepne se do druhé polohy.
Takže ho mohu příkazem překlopit třeba na vteřinu a tím dostat impuls.
jo použít 2 porty jedním sepnout druhým vypnout, každá port na jedno vinutí..
když pošleš impulž z GP1 do vinutí jedna relé překlopí. když pošleš impulz z GP2 do vinutí 2 reké se vrátí, akorát ty dva impulzy musíš do vinutí poslat tak že na jednom přehodíš vodiče..takže tam pošleš jednou +I a podruhé +I po přehozených vodičích, čili obrátíš tak polaritu..
Tak to nepůjde
Zas tolik jích není.
Neuvažují jen o 1 upokojí, ale cely barák.
Nám už k raspi připojených 5 expanderu MCP23017 a ma strach že bry dojdou.(max je 8)
Fakt bych to rad vyřešil tím klopným obvodem a tou 555 co jsem tu nevyvrhovánl.
no tak to se už musíš zamyslet sám..mně to už tak nemyslí...
tak když jen 2 dráty a 1 vinutí, musíš otočit polaritu, tedy směr proudu do vinutí, jak to uděláš nechám na tobě.
No čekám na kámoše, ten má multisim 13, tak zkusím.
.
Já myslel že jsem našel úžasného slaboproudařé, co mí poradí jak vyřešit dalších spoustu planu s RasPi.
Hold roky jsou tady.
Každého to jednou čeká.
A jedinou útěchou je to, že je v tomto směru ten nahoře spravedlivý a nehledí, zda je člověk bohaty nebo chůdy.
Já před 8 směsici neměl o slaboproudu ani tušení.
Dnes zvládnu udělat tištak v Eagle.
Vyleptat, napájet a i oživit.
Ale bohužel potřebují plánek, sám něco navrhnout nedokážu
ono všechno co obrací polaritu potřebuje buď 2 vystupy, nebo jinou polaritu. kdyby nevadilo že to bude pod proudem trval tak by to šlo řešit obyčejným relé. prostě 1 bude držet sepnuto a 0 rozepne. ale to je zase náročné na odběr.
mne momentálně jic nenapadá.. a jestli jsou dnes na trhu IO které to umí nevím..
no tak já jsem telekomunikačář..především..ale dělal jsem toho dost , jenže minimálně 10 let se tímn ezabývám..
kdybyjsi se rozhodl pro 2 výstupy tak tady máš návod na obr.
No nic, nastartují své oře a zajedu do GM pro 74HC74
http://www.gme.cz/74hc74-dip14-texas-instruments-p 425-019
7 kaček obětují pro test
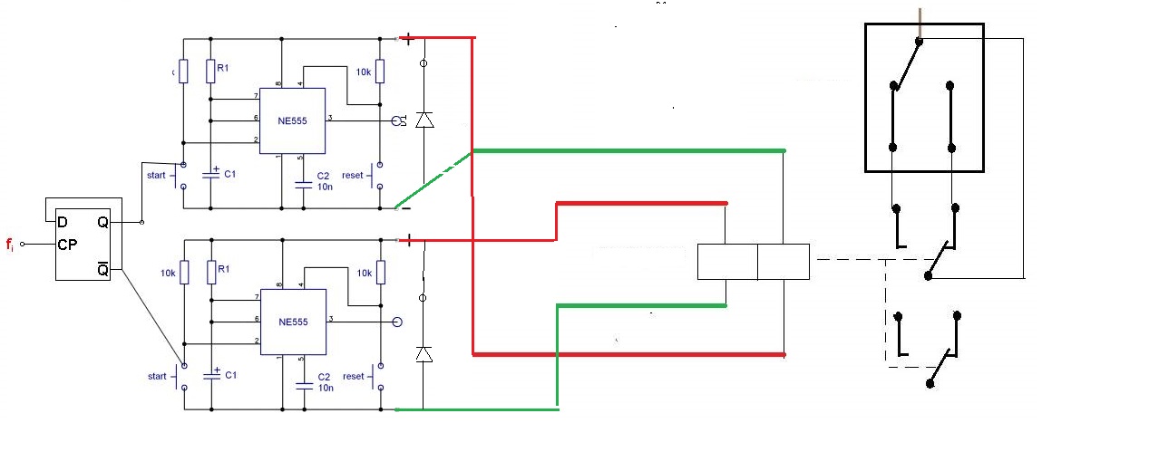
[img]kkkkkcxc.jpg[/img]
dobře, lezou z toho 4 dráty se stejnou polaritou, tak že budou zapojena 2 vinutí?
JJ.
K 555 se dá přes diodu přímo připnout rele.
takže polaritu pro ovládání otočíš pomocí vodičú jak jsem kreslil. Dodu dej hned na výstupy katodou na +
myslíš to takto...nemáš na mysli diodu do serie, ale paralelně k výstupu proti zničení 555
tady to nemá cenu.
Já furt o voze a ty o koze
A všichni ostatní jsou na dovolene.
mělo by to být takto:
když myslíš,to jsem sestím nemusel kreslit, na to kolikjsem tunechal času, nic moc nadšení..Uvědom si laskavě, žese vyjadřuješ svým neodborným jazykem a vykuštit co tím chceš řísi dá dost práce..ČAU