
Napětí na výstupu pro prostorový termostat
Zdravím. Od plynového kotle BAXI Main 24 Fi mi vede kabel k prostorovému termostatu Auraton 2000. Je na tomto kabelu nějaké napětí nebo slouží "jen" k přenosu signálu?
Nějaké napětí tam je, nechce se mi to jít měřit, ale nekope to i když jsem to předělával za živa. Prostě vzít měřák a změřit. Termostat jen relátkem ty dva dráty sepne.
I signál se přenáší napětím (nebo proudem)...
Zažil jsem plynový kotel, kde termostat snímal standardních 240V.
Takže za mne bych to změřil, než bych to zkoušel jazykem
Termostat nesnímá, ale spíná. Je to spínač. A napětí je tam takové, které je potřeba k sepnutí nějakého prvku (třeba cívky stykače, nebo relé). A standard je 230, ne 240V. Mohl to být snímač teploty (čidlo).
Za to může blbá oprava slov v telefonu
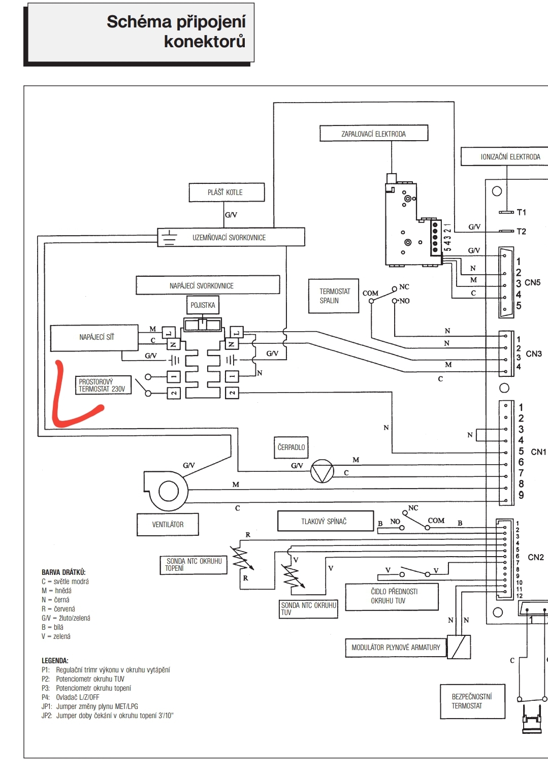
Tak se obávám, že tam budu mít 230V - viz obrázek v příloze.
Se tam nedostanu to změřit, kabel kouká ze zdi jen cca 1cm a nevidím ani na svorky prostorového termostatu, ke kterým je to zezadu přišroubované. Možná by šel kabel ze zdi (sádrokartonu) povytáhnout, ale mám strach abych to neurval od termostatu.
Jestli je tam 230V, musíte měřit jeden vodič, proti nějakému nuláku, nebo kostře. Termostat je spínač, takže napětí je při měření jen na jednom vodiči, druhý je odvod k nějaké cívce (stykač, nebo relé).
Proč měřit, je to jasně popsané - Prostorový termostat 230V
Jirka 44 to napsal zcela přesně: kdo nevěří, ať se podívá do Návodu k instalaci do schématu na straně 24 i 25 kde je vlevo u svorkovnice zcela jasně nakreslený spínač prostorového termostatu s dodatkem 230 V. To znamená, že na těchto svorkách je z kotle vyvedeno 230 V a pak kabelem do pokoje až do svorkovnice prostorového /pokojového/ termostatu, kde ho nějaké relé podle teploty na kterou je nastavený spíná nebo rozpíná. Návod viz například https://www.baxi.cz/index.php?cmd=download&id=519
Nehledě na to, že zapojení musí provádět kvalifikovaný odborník, který ručí za funkčnost i bezpečnost provedení.
Taky mám u elektrokotle Protherm Reynok na výstupu do termostatu 230V.
Tak nevím. Zkusil jsem to změřit na svorkovnici v kotli, kam je kabel od termostatu přivedený. Ukazuje to 0V. Občas problikne tak 0,1V. Měřil jsem to jak při běhu topení, tak při vypnutém. Když jsem zkusil pro kontrolu na svorkovnici změřit přívod elektriky ke kotli, tak to ukázalo správně cca 236V. Takže by opravdu v kabelu k termostatu bylo napětí nula nula nic?
Musíš to měřit mezi svorkovnicí a zemí, karoserií kotle. Mezi dráty k termostatu bude vždy nula. Jde dedukovat, podle toho, kam to lozí. Jestli to ovládá rovnou nějaké relé, pak může být 230 V. Mi to proudí do desky elektroniky a je tam 5V. To slr záleží na typu kotle, možná hledat v návodu na kotel nebo v servisní dokumentaci. Ale nejjednodušší je to změřit, ale proti kostře.
Ak si kotol vypínal a zapínal týmto konkrétnym termostatom a nie nejakým iným ovládačom priamo na kotli, tak si meral zle. Nie je totiž možné ovládať kotol pomocou relé (v tomto prípade termostat) bez toho, aby sa na kontaktoch neprejavila zmena napätia. Pripoj na svorky kotla tam kde je pripojený termostat voltmeter a sleduj zmenu pri zapínaní a vypínaní termostatu. Uniká mi však dôvod prečo to chceš vedieť, ak je termostat funkčný a riadne ovláda kotol. Chceš ním niečo napájať? Toto napätie by si nemal využívať na napájanie žiadneho iného zariadenia, ovplyvnil by si zlým spôsobom činnosť regulácie kotla.
Tak zajímalo mě, zda od těch dvou vodičů co vedou k termostatu mohu dostat ránu, popř. zda jejich vyzkratování nemůže třeba způsobit požár...
1/ ano
2/ne
Kopnout to může, mne se tak nestalo, i když jsem oba dráty oholené držel v ruce, ale to záleží na typu kotle.
Zkrat je normální funkce, termostat ty dva dráty zkratuje a tím pustí kotel.
Musím radikálně odporovat.
1. Trochu si pleteš pojmy. Zkrat není určitě "běžný stav", zkrat je přímé spojení pólů zdroje, bez zapojeného spotřebiče. Tedy dvou opačných potenciálů.
https://cs.wikipedia.org/wiki/Zkrat
2. A že Tě to nekoplo, to byla spíše náhoda a měl jsi štěstí. Asi byl kotel bez napětí. Pokud by jsi držel oba dráty odděleně a v rukách a bylo na nich napětí 230V, tak by jsi to určitě pocítil. Tak nikomu neval do hlavy takové blbosti. Bez urážky, je to velice nebezpečné!!!
Termostat tyto dva dráty sepne, nebudeme slovíčkařit, jestli do zkratu nebo do obvodu. U mne má kotel desku s elektronikou, je tam 5V, dal jsem si tu práci to změřit. Upozorňoval jsem na to, že u některých kotlů nevylučuji 230V, že se spíná přímo síť.
Ono to "slovíčkaření" a nepodceňování nebezpečí je někdy dosti důležité. Zejména pak u elektriky a laiků. A vvvo toom too je !
Prověř. Pokud se dívám na Tebou zaslané schema, tak je to tam nějak "zmatečné". Na svorku 1 v kotli a na vývod ke kontaktu termostatu je připojena tedy pracovní nula N, ale vodič k ní je dle schematu přivedený od svorky fázové L na přívodu. To je nějaký "renonc". Ale i dále je pak, ze svorky 2 (druhá strana kontaktu) vodič na svorkovnici CN 1 značen jako pracovní nula N. Takže bych typoval, že spínání je provedeno pomocí pracovní nuly N. Pokud budeš tedy chtít zkontrolovat funkci termostatu, změř napětí na svorce 1 (N) proti fázi na přívodu L. A pokud tam bude napětí těch 236 V, pak je to ve schematu blbě nakresleno. A zda termostat sepne, to pak změříš, po jeho nastavení na teplotu sepnutí, napětí mezi svorkou 2 a svorkou L. Pokud naměříš opět 236V, pak termostat spíná OK. Pokud ne, je vadný termostat.
A dále tedy k upřesnění. Tebou používaný termostat není napájen ze sítě, ale bateriemi (systém). A spínání kotle je prováděno kontaktem termostatu, který je dimenzován na 230V. Z kotle ale na něj jde zřejmě (dle schematu) potenciál vodiče pracovní nuly N. Mezi svorkami 1 a 2, při sepnutém termostatu, nenaměříš nic. Ale pokud by termostat nebyl sepnut a kotel byl pod napětím (zapnut),tak by jsi měl mezi svorkami 1 a 2 (v kotli) naměřit napětí fázové (fáze by přicházela ze svorky 5 CN1 (přes nějakou cívku, kterou potenciál vodiče N, přes kontakt termostatu spíná).
Ovšem pozor, pracuješ na zařízení s napětím nebezpečným, což je předpisy laikům zakázané! Na což Tě tedy upozorňuji. "Tak bacha" !!!