
Nesehnatelné trafo ???
Dobrý den, už třetí den hledám tyto dra transformátory*, a nikde je nemůžu sehnat. Nevíte kde se dají sehnat ? Trafa jsou na měnič, takže počítám, že nimi poteče proud asi 10A.
* 230v/2×10V +/- 150W
230v/9V +/- 150W (může být i 2×9)
Trafo na měnič z 230V na jiné napětí asi nebude na 50Hz.
Můžete ten měnič upřesnit?
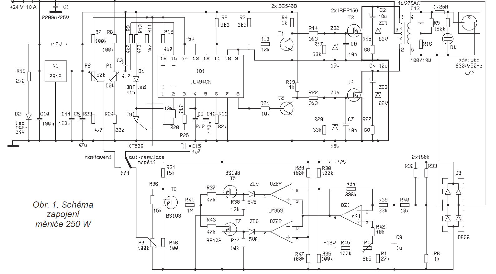
Toto je schéma. Je to schéma z a. radia z roku 2003. 50 Hz to nebude, ale bude tam nějaká zkreslení sinusovka. Výkon se ale od schéma mění, budu dělat jen 150 W
Je tam běžné trafo, v tom článku to přece píšou.
Za cenu hotového výrobku se možná pořídí to trafo.
Tvůj odkaz je zdroj 230VAC na 12VDC. h99o chce měnič z 12VDC na 230VAC, 50Hz pokud možno sinus.
Nejspíš takové trafo. Podle mých zkušeností vyhoví i se sekundárem 2x12V. V nich je výběr mnohem větší.
Máš pravdu, přečetl jsem si to blbě.