Přidat otázku mezi oblíbenéZasílat nové odpovědi e-mailem Snížení napětí z cca 26V na 23V

Dobrý večer, budu stavět zdroj pro nf zesilovač. Napájecí napětí 18-24V, max. odběr 4A. K dispozici mám toroid, 19V AC/6,58A. Po usměrnění a vyhlazení napětí bude na výstupu dle mého výpočtu zhruba 25,6V DC. Tohle napětí bych potřeboval snížit na požadovaných zhruba 23V. Napadlo mě dát za sebe např. 3-4 usměrňovací můstky viz. diodovy-mustek-kbu8g každý má úbytek napětí cca 1V. Což by snížilo výsledné napětí na cca těch 23V. Nicméně mi to přijde jako nešťastné řešení, proto se ptám jestli někdo nezná lepší způsob ? Napadl mě nějaký stabilizátor, nicméně s takovým odběrem jsem nenalezl žádný. Děkuji za nápady.

Předmět Autor Datum
Napětí na sekundáru transformátoru se mění podle zatížení, navíc kolísá napětí v síti a k tomu se je…
karel 17.04.2017 00:10
karel
Jenomže tohle bude zesilovač ve třídě D. Nemám doma ještě ani ten toroid, vše je ve fázi příprav. Za…
harre 17.04.2017 00:39
harre
Aj ten D zosilovac musi snad vediet korigovat vystup v zavislosti na napajani, to napatie ti bude ko…
MM.. 17.04.2017 00:49
MM..
Inac keby si to chcel stabilizovat tak stabilizator (alebo nieco co zhruba udrzuje napatie) a k tomu…
MM.. 17.04.2017 01:02
MM..
Nevim jak je to presne obvodove reseny, ale pokud je tam nejakej svab jako budic a koncovej tranzist…
bahno 17.04.2017 08:31
bahno
Nakonec jsem vše vyřešil pomocí stabilizátoru lt1083, který by měl zvládnout až 7,5A a je nastavitel…
harre 17.04.2017 13:09
harre
Vynikající řešení! (Modrá vodička) Uvědomuješ si, že napětí při zátěži klesne a ten obvod potřebuje…
ms_vysirac 17.04.2017 14:11
ms_vysirac
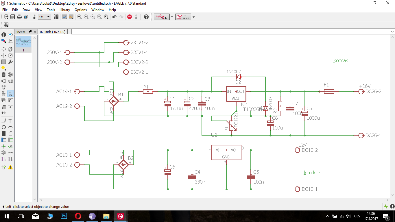
Ale napětí při záteži přeci neklesne pod 1V, nebo se pletu ? Přikládám schéma.
harre 17.04.2017 14:38
harre
Ten obvod v praxi potřebuje kolem 1,5 V mezi vstupem a výstupem, hezky to je vidět při měření oscilo…
karel 17.04.2017 15:07
karel
ten tvůj R1 má jakou hodnotu a při 4A odběru tam dělá co přesně? na usměrňovači můžeš čekat zvlněné…
lední brtník 17.04.2017 15:11
lední brtník
Tak si taky rejpnu. Když vidím to schéma (tím jak je nakreslené), doporučuji ti se na stavbu takové…
antibalda 17.04.2017 17:37
antibalda
Po celkovém uvážení jsem tedy od stavby takového zesilovače upustil. Nicméně jsem se rozhodl pro sta…
harre 18.04.2017 18:57
harre
Minimálně ten plošný spoj pro napájení výkonové části prasečina je. Aspoň se seznam v EAGLE s funkcí…
karel 18.04.2017 19:15
karel
Rozlitou zem pak kreslím vždy ručně, spoje jsou šířky 0,07 a i ty pak udělám širší. Teď to mám takhl…
harre 18.04.2017 19:20
harre
Třeba tady ti to z .brd udělají kvalitně, rychle a levně, netřeba kreslit ručně.
karel 18.04.2017 19:31
karel
Teď to ještě vydržím ručně, stále mě to v porovnání s vámi navrženou výrobnou vyjde levněji. Kuprext…
harre 18.04.2017 19:37
harre
Přesně jak přede mnou psal Karel, na silové vedení použít polygony. Na DPS jich klidně můžeš mít víc…
antibalda 18.04.2017 19:37
antibalda
Jak říkám, silové cesty já pak vždy dokreslím silněji ručně, v návrhu to mám pro přehlednost tence.…
harre 18.04.2017 19:50
harre
Ještě mám jeden dotaz, ten toroidní transformátor má 2 vinutí, na symetrické napájení potřebuji stře…
harre 18.04.2017 20:41
harre
Takhle se to běžně dělá desítky let, i když někteří zuřiví hifisté používají pro každé ze sekundární…
karel 18.04.2017 20:58
karel
Dobře, já jen abych zase něco nepopletl. Na internetu jsem právěže našel řadu zapojení kde je usměrn…
harre 18.04.2017 21:01
harre
Napadlo mne, přímo v hlavě: Pokud je na tom toroidu místo, tak na něj přivinout pár závitů (počet ur…
Yarda 18.04.2017 21:52
Yarda
Chladit to plánuji něčím takovým, původně jsem přemýšlel že obě TDAčka spojím nějakým měděným plátem…
harre 19.04.2017 11:03
harre
Vyklepal??? Aby ten medenej plat k necemu byl, musi bejt hlavne rovnej. A kdyz rikam rovnej, myslim…
bahno 19.04.2017 11:17
bahno
Našel jsem doma kus asi mosazného plechu, tloušťka cca 2-3mm. Ten by se dal použít na jako náhražka…
harre 19.04.2017 11:41
harre
Mosaz je 2x horsi tepelnej vodic, nez hlinik. Stupnice je jednoducha: med, hlinik, vsechno ostatni.…
bahno 19.04.2017 12:19
bahno
Ono je to 2*100W, něco stvořím a hodím sem fotku.
harre 19.04.2017 12:27
harre
Ono je to 2x50W. a) 100W je hudebni vykon, 60W(min) 70W(typicky) je maximalni sinus vykon b) vzhlede…
bahno 19.04.2017 12:58
bahno
Teď koukám do datasheetu, pro impedanci 4ohmy/d=1% +-29V ---- RMS výkon 80W, pro imp 4ohm/d=10% +-29…
harre 19.04.2017 13:14
harre
d zkreslení THD taky zkreslení (Total Harmonic Distortion) ;-)
jirka44 19.04.2017 13:17
jirka44
Koukame do stejnejch datasheetu? http://www.st.com/content/ccc/resource/technical/d ocument/datashee…
bahno 19.04.2017 13:24
bahno
Nekoukáme, já budu stavět s TDA7293, výš jsem to psal. 7293 je vylepšený 7294, je tu taky změna ve v…
harre 19.04.2017 13:26
harre
Ok, tak a teď ti ještě rozmluvit ty starý baznechty v podobě TDAček. TDAčka jsou zastaralý se špatný…
antibalda 19.04.2017 18:20
antibalda
Tohle už se zvrátit bohužel nedá, TDAčka už jsou na cestě takže si s nimi budu muset vystačit. Až bu…
harre 19.04.2017 18:53
harre
Tak už jsem něco stvořil, přikládám fotky. Bude stačit jen jeden chladič nebo tam mám dát oba ? Upro…
harre 20.04.2017 16:28
harre
Dal bych tam jen jeden a to ten kolmý (spodní na druhé fotce), protože k tomu hornímu nepřeneseš dos…
antibalda 20.04.2017 16:53
antibalda
JJ, vsechny ty plechy pryc, je to horsi nez lepsi, ten co je na druhej fotce na stojaka otocit o 90…
bahno 20.04.2017 20:50
bahno
Tak zesilovač už hraje, nakonec jsem tam musel dát oba chladiče a i tak na nich sotva udržím prst..…
harre 26.04.2017 13:56
harre
Ale všiml jsem si že mi tam odněkud leze brum, spíš nižší frekvence. Není tam celou dobu, ale objeví…
harre 26.04.2017 14:42
harre
Nemas niekde zemne slucky? p.s. a pouzil by som slusny chladic s nizsimi rebrami a nie tieto tenke v…
MM.. 27.04.2017 17:04
MM..
V klidu to nehřeje skoro vůbec, zkoušel jsem jak to bude hřát při plném výkonu a naměřil jsem kolem…
harre 28.04.2017 15:28
harre
1.) Lepší filtrační kapacitu - kondenzátory s Low ESR 2.) Blokovací kondenzátory (100n) přímo na nož…
antibalda 27.04.2017 21:00
antibalda
Dnes jsem měl zesilovač opět celý rozpojený, zjistil jsem že brum tam leze nejspíš ze zdroje pro kor…
harre 28.04.2017 15:25
harre
Když dám blokovací 100n kondenzátory na nožičky zesilovače, neoseká mi to frekvence ve slyšitelném s…
jirka44 28.04.2017 15:41
jirka44
Při napájení autobaterií brum žádný, takže to bude zavlečené nejspíše skrz napájení. Zkusím doma poh…
harre 28.04.2017 16:00
harre
Napatie z trafa je po usmerneni a vyhladeni vzdy trochu zvlnene, s tym ma ratat ten kto vymysla sche…
MM.. 28.04.2017 16:10
MM..
Schéma jsem si vymýšlel sám, ale měl jsem za to že kapacita 1mF bude stačit..
harre 28.04.2017 16:27
harre
Schemu zosilovaca. Ne zdroja. Zosilovac nema reagovat na zvlnenie napatia. Ak reaguje tak je navrhnu…
MM.. 28.04.2017 17:45
MM..
Schéma koncového zesilovače dělal nejspíš někdo v TIPĚ, to je kupovaný modul.. A korekční zesilovač…
harre 28.04.2017 19:09
harre
Ano stabilizator to tiez moze riesit, pre veci ktore nezeru vela (predzosil a ostatne podobne veci).… poslední
MM.. 28.04.2017 23:14
MM..
Zemne slucky proste nemas vytvarat ziadne. Vedenia zeme maju byt do hviezdice. Zmysel okrem (ne)indu…
MM.. 28.04.2017 16:06
MM..
Tak už jsem vypozoroval i ten bzučící transformátor, teď je v síti 237V a toroid jde sotva slyšet, z…
harre 28.04.2017 17:43
harre

Napětí na sekundáru transformátoru se mění podle zatížení, navíc kolísá napětí v síti a k tomu se ještě přidává úbytek napětí na usměrňovacích diodách. Normálně navrženému tranzistorovému zesilovači tohle rozpětí neublíží, navíc podle nesymetrického napájení to nebude nic moderního. Na filtračních elytech se při malém odběru a vyšším napětí v síti může naměřit klidně přes 30 V, ostatně napětí na sekundáru i jinde si můžeš změřit, jestli je čím.

Jenomže tohle bude zesilovač ve třídě D. Nemám doma ještě ani ten toroid, vše je ve fázi příprav. Zatím navrhuji schéma pro ten zdroj. Samozřejmě pak vše proměřím, ale vím že to napětí tam bude vyšší, proto bych rád tuhle otázku vyřešil a zahrnul řešení do schematu už teď.

Aj ten D zosilovac musi snad vediet korigovat vystup v zavislosti na napajani, to napatie ti bude kolisat a typicky normalne trafo kolise dost zasadne, a zosilovac s tym musi ratat a blokovat ucinok zmien napajania na signal. Davat tam stabilizator je z toho dovodu nezmysel.
Ak to tvoj zosilovac nevie korigovat, tak tam vobec nemozes pouzit normalne trafo, ale potom tam treba nejaky stabilizovany menic.
Napriklad trafo 19V moze mat kludne bez zataze aj 25V a pri zatazi 19V (to len strielam z brucha ako priklad, tvje moze byt kludne tvrdsie ale kolisat bude aj ono)

Inac keby si to chcel stabilizovat tak stabilizator (alebo nieco co zhruba udrzuje napatie) a k tomu vykonovy tranzistor napr. ako emitorovy sledovac apod. A treba ho potom ale hodne chladit ten tranzistor.
Lepsie je dat tam len diody alebo mostiky do serie. Tie treba asi tiez chladit, pri 5A bude na kazdej diode aj 5W strata.

Nevim jak je to presne obvodove reseny, ale pokud je tam nejakej svab jako budic a koncovej tranzistor, kterej PWMkuje, tak bych jim oddelil napajeni. Budic at dostane stabilizovany napeti, stejne zere prd a konec jenom usmerneny a filtrovany napeti.
Pokud je to reseni v jednom svabu, je to horsi, ale imho ne neresitelny. Mozna lepsi nez stabilizace by byla umela zatez, ktera by palila napeti naprazdno, ale pri zatizeni by nedelala nic.

Ten obvod v praxi potřebuje kolem 1,5 V mezi vstupem a výstupem, hezky to je vidět při měření osciloskopem. Myslím teda originál, ne čínský fake. Zkus si to aspoň spočítat pro napětí v síti 230V +-10%, buď to nebude stabilizovat, nebo to bude problém uchladit. Celé mi to připadá jako nesmysl, včetně nápadu se stavbou něčeho ve třídě D. Když už se do něčeho podobného chceš pouštět, tak použij správně spočítaný síťový transformátor nebo rovnou spínaný zdroj. Číňan určitě dodá hotové řešení.

Tak si taky rejpnu.

Když vidím to schéma (tím jak je nakreslené), doporučuji ti se na stavbu takového zesilovače vykašlat. Zjevně nemáš žádné zkušenosti s prací se zesilovači ve třídě D. Podle hodnot tipuji výkon zesilovače 50-70W což není prdel navrhnout ! Tam se nedají nějak natahat cestičky na desku a doufat, že tu bude hrát ! Kdysi jsem také stavěl několik D zesilovačů - 100W se mi povedl pěkně, ale když jsem chtěl stavět 300W, tak to po několika neúspěchách skončilo v koši. Navíc tyto zesilovače se navrhují na 4-vrstvé desky, což pochybuji, že dokážeš. A pokud si myslíš, že koupíš z číny nějaký modul D zesilovače za pár korun, tak na to zapomeň, to bude hrát tak jen na obrázku.

Doposud jsi neprozradil čip, který bude signál zesilovat, podle datašitu, který najdeš na netu právě k tomuto obvodu zjistíš, jaké je maximální napájecí napětí, při kterém ještě bezpečně může zesilovač pracovat.

Jelikož class-D je vlastně spínaný zdroj, použil bych na napájení rovněž spínaný zdroj 24V. Pokud uděláš dobrou filtraci pomocí LC filtrů a hlavně dodržíš základní pravidla návrhu napájecích zdrojů, celý bastl bude funkční. Mimochodem, ten zdroj, co jsi namaloval je píčovina - lineární stabilizátor nemůžeš drtit na 4A přičemž má maximální proud 7A - vylítne ti tam nějaká špička (hlavně v nízkých frekvencí - bassy) a je po stabilizátoru a následně i po celém zesilovači.

Rozlitou zem pak kreslím vždy ručně, spoje jsou šířky 0,07 a i ty pak udělám širší. Teď to mám takhle jen pro přehlednost, abych to pak mohl pěkně nakreslit. Vím, že kreslení je zastaralá a amatérská metoda, ale co se dá dělat.. Musím se přizpůsobit podmínkám.

Přesně jak přede mnou psal Karel, na silové vedení použít polygony. Na DPS jich klidně můžeš mít více. Navíc silové cesty se kreslí jako první a zbytek, ten "méně důležitý" až nakonec. Síla cest se volí podle signálu, který jimi bude protékat. Proč v té silové části napájecího zdroje používáš 4 diody, když můžeš použít jeden usměrňovací můstek ?

Aha, takže zase nějaká maturitní práce, tak to jsi měl zůstat u toho class-D zesilovače a pak ve škole by jsi byl za borce. Neříkal jsem, že je nemožné udělat dobře hrající class-D zesilovač, jen je to trochu složitější.

Jak říkám, silové cesty já pak vždy dokreslím silněji ručně, v návrhu to mám pro přehlednost tence. Diody jsem použil proto, páč jsem usoudil, že by se mohli lépe chladit když nejsou vměstnané v jednom pouzdru. Vím že se dá na můstek přidělat chladič, ale takhle bych žádný nemusel použít.

Tohle není maturitní práce, nemám venku po večerech co poslouchat tak jsem se rozhodl si něco postavit. V pokoji mi hraje 2*20W a to je dostatečné, nicméně už mě unavovalo v létě vše přenášet ven a zase zpět.

Jak jste psal výše, ten zesilovač třídy D bych bral jako modul z číny. Takže by byla kvalita nic moc, nejspíš. A to je vlastnost, na které si já trochu potrpím.

Napadlo mne, přímo v hlavě: Pokud je na tom toroidu místo, tak na něj přivinout pár závitů (počet určit zkusmo) a k sekundárnímu vinutí připojit antisériově.

Chladit to plánuji něčím takovým, původně jsem přemýšlel že obě TDAčka spojím nějakým měděným plátem a na ten pak přidělám ty chladiče. Jenomže nemůžu žádný takový vhodný plát najít. Je tam kus měděné rýny, tam kdybych to vyklepal by to možná šlo, ale asi by to bylo zas moc tenké. Přikládám obrázek. kdyby to nestačilo tak bych mohl ještě na vrchní chladič přidělat ventilátor.

Vyklepal??? Aby ten medenej plat k necemu byl, musi bejt hlavne rovnej. A kdyz rikam rovnej, myslim tim minimalne zfrezovanej, lepe brousenej a lapovanej. Kriticky misto je prave blbej kontakt dvou povrchu. Takze radsi poradne prisroubovat na rovnej chladic, nez nejaka partyzanstina s vyklepanym kusem medenyho plechu.
BTW 100W neni zas takovej problem, 1600W je podstatne vetsi problem.

Ono je to 2x50W.
a) 100W je hudebni vykon, 60W(min) 70W(typicky) je maximalni sinus vykon
b) vzhledem k a) je maximalni ztrata pouzdra 50W, coz tak nejak +- sedi s ucinnosti zesiku ve tride AB.
c) Z hlediska pouziti medenyho plechu te zajima potreba uchladit jednou pouzdro, to ze jsou dve znamena akorat potrebu vetsi plochy chladice.

50W z tohohle pouzdra dostanes docela v pohode, nehrotil bych to.

Koukame do stejnejch datasheetu? http://www.st.com/content/ccc/resource/technical/d ocument/datasheet/ab/d6/fa/99/84/36/49/ee/CD000000 17.pdf/files/CD00000017.pdf/jcr:content/translatio ns/en.CD00000017.pdf

Ja tam vidim min(zejmena v castech absolute maximum ratings a eletrical characteristics), resp. je tam zminka, ze se z toho da i tech 150W vytahnout, ale musi se zapojit dva do mustku, pro stereo tedy 4 svabi.
THD je total harmonic disortion, tedy nakrmis to skvelym sinem a na vystupu je 90% originalniho sinu a 10% vyssich harmonickejch. 10% je maximum, co unese prumerne hluchej nenarocnej posluchac, aniz by prilis nadaval. Fakt zadny HiFi.

Ok, tak a teď ti ještě rozmluvit ty starý baznechty v podobě TDAček. TDAčka jsou zastaralý se špatnými tranzistory a starou architekturou. Dneska se už téměř nepoužívají, teda pokud konstruktér přemýšlí hlavou, což ty už jsi možná začal, když jsi se vykašlal na ten class-D zesík. Jako náhradu těch shnilých TDAček bych viděl moderní LM4780 - 60W RMS výkonu po dvou kanálech - tady jsem to kdysi kreslil, navrhoval, oživoval a můžu říct, že lepší zesilovač jsem ještě hrát neslyšel.
Případně pak byl ještě obvod LM3886, který v sobě ukrýval jen jeden 60W kanál. Ten jsem osobně nepoužíval, ale kamarád s ním stavěl a též si ho nemohl vynachválit. Tenkrát to srovnával s mým LM4780 a prý to hrálo stejně dobře.

Tohle už se zvrátit bohužel nedá, TDAčka už jsou na cestě takže si s nimi budu muset vystačit. Až budu někdy v budoucnu stavět další zesilovač, popřemýšlím tedy raději nad nějakým LMkem. Doma mi teď hraje 2*TDA2050 spolu se starýma teslama a nemůžu si na ně stěžovat. Možná jsem nenáročný posluchač. Ale když to porovnám třeba s geniusama 5.1 5200 co mám doma taky, tak ty tesly hrají o dost lépe.

Dal bych tam jen jeden a to ten kolmý (spodní na druhé fotce), protože k tomu hornímu nepřeneseš dostatek tepla aby se ti to uchladilo. Navíc to nevypadá moc dobře, jak tam takto vlaje ...

S těma shnilejma TDAčkama jsi si to nerozmyslel ?

JJ, vsechny ty plechy pryc, je to horsi nez lepsi, ten co je na druhej fotce na stojaka otocit o 90 stupnu a pridelat to k nemu. A klidne pridat vetracek, ale dal bych ho pres nejaky snimani teploty toho chladice - nemusi tam ject furt, imho pri nejakym normalnim domacim provozu nemusi jet vubec, ale kdyz zabere zesik, at to chladi.

Tak zesilovač už hraje, nakonec jsem tam musel dát oba chladiče a i tak na nich sotva udržím prst.. Naměřil jsem cca 54 stupňů. Ještě budu muset nějak pořešit ten větrák, páč když ho napájím ze stejného zdroje co korekce tam mi tam z něj leze rušení. Takže to buď nějak oddělit a nebo mu udělat samostatné napájení.

Ale všiml jsem si že mi tam odněkud leze brum, spíš nižší frekvence. Není tam celou dobu, ale objeví se tak jednou za 5 min. Není nijak radikální, ale prostě se objeví. Jinak je zvuk naprosto čistý. Napadlo mě že bych mohl odstínit transformátory a zakroutit jim vývody. Samotné transformátory jsou od korekcí a konců vzdáleny cca 25cm.

Nemas niekde zemne slucky?
p.s. a pouzil by som slusny chladic s nizsimi rebrami a nie tieto tenke vysoke medzi ktore sa ani vzduch nedostane. A s vacsim rozmermi. Rebra dalej od seba. A potom ziaden vetrak.
p.s.2. a v klude by sa to nemalo excessivne hriat, ak sa moc hreje tak to asi kmita. Osciloskop je dobre mat...
ale aj v klude sa AB zosik hreje, lebo tam je kludovy prud. Ale nema to byt velmi.

1.) Lepší filtrační kapacitu - kondenzátory s Low ESR
2.) Blokovací kondenzátory (100n) přímo na nožičky samotného zesilovače
3.) Jak psal MM, pozor na zemní smyčky. Je nutné, zvláště u zesilovačů, oddělit silové napájení od napájení pro "logiku" zesilovače. Proto samotný zesilovač má většinou více vývodů na GND - někdy označené jako AGND, DGND, IOGND atd. Pokud tu desku z TIPY navrhoval nějaký neandrtálec, je možné (velice přavděpodobné), že si s tímto problémem hlavu nelámal a na desku to nakreslil Autoroutem, jako ty ten zdroj, pak je to nepoužitelné.

Dnes jsem měl zesilovač opět celý rozpojený, zjistil jsem že brum tam leze nejspíš ze zdroje pro korekce. Pro korekce mám udělanou samostatnou zdrojovou desku a vlastní transformátor (klasický E-I). Zkusil jsem tu desku napájet stabilizovaným zdrojem DC12V/1,6A a brum se o dost snížil, už je sotva slyšitelný, při puštěné hudbě nejde slyšet vůbec. Toroid a ten klasický transformátor jsou od sebe vzdáleny cca 10cm, nemohlo by dělat neplechu tohle ? Když dám blokovací 100n kondenzátory na nožičky zesilovače, neoseká mi to frekvence ve slyšitelném spektru ? Mít doma osciloskop tak by to bylo snazší..

O zemních smyčkách jsem toho četl dost, ale furt je tak nějak nechápu.. Navíc já mám zesilovač do zásuvky strčený přes dvojkolík, takže ho ani nijak nezemním.

Když dám blokovací 100n kondenzátory na nožičky zesilovače, neoseká mi to frekvence ve slyšitelném spektru ?

kolega asi myslí přímo na napájceí piny IO. To nic neoseká, ovšem ve tvém případě to nejspíš ani nepomůže. To někdy pomáhá, když to má tendenci kmitat, což není tento případ.

Zkusil jsem tu desku napájet stabilizovaným zdrojem

zkus pokusně tu desku napájet galvanicky odděleným zdrojem (na chvíli třeba z baterie) a uvidíš, jestli je tam brum zavlečený přes napájení nebo nevhodným propojením zemí.

Při napájení autobaterií brum žádný, takže to bude zavlečené nejspíše skrz napájení. Zkusím doma pohledat jinačí vhodný transformátor.. Ještě jsem si všiml, že mi bzučí toroid. Napětí v síti je přesně 230V. Nějak se mi to nezdá, u klasického transofrmátoru by mohli bzučet plechy, ale u toroidu a ještě k tomu u nového ? Připevněný ho mám pomocí takového kovového talířku a dvou kruhových gum co mi k němu výrobce dodal, nicméně to bzučí i když připevněný není..

Napatie z trafa je po usmerneni a vyhladeni vzdy trochu zvlnene, s tym ma ratat ten kto vymysla schemu a vymysliet ju tak aby zvlnenie napatia nemalo vyplyv na signal. Slusne zosiky su vsetky tak vymyslene. Tebe vymyslal schemu kto a preco na to nemyslel?
Mozes si tam pridat vyhladzovacie kondenzatory (napr. zdvojnasob terajsiu kapacitu)

Ano stabilizator to tiez moze riesit, pre veci ktore nezeru vela (predzosil a ostatne podobne veci). Lepsie je to riesit globalne pri navrhu ale na to uz mozes teraz sa vykaslat.
Ako som pisal dalsi zdroj brumu moze byt ak niekde zeme pospajas do slucky. Alebo aj ak sa ty chytis niekde nizkonapatovej zeme apod. (obal spojeny blbo na cosi)

Zemne slucky proste nemas vytvarat ziadne. Vedenia zeme maju byt do hviezdice. Zmysel okrem (ne)indukovania brumu na slucke je aj v tom ze ubytok na silovych vedeniach zeme potom neovplyvnuje citlive obvody ktore pracuju s milivoltovym signalom. T.j. nemas urobit to ze vedies zem na silovy tranzistor a na pol ceste z toho si odobers zem pre nieco ine, to je blbo. Moze to sposobovat potom plno problemov, a aj oscilacie.
Layout plosaku neni srandicka, da sa tam vela veci urobit zle. Vodic neni len nejake blbe spojenie, ale komplexny zlozity fyzikalny jav.

Zpět do poradny Odpovědět na původní otázku Nahoru