

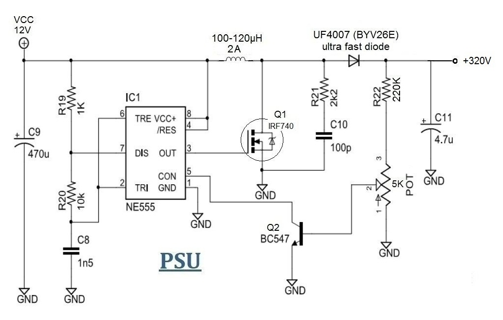
Boost konvertor s 555
Zdar. Buduju elektronkový efekt ke kytaře, bude to napájený 12V pro žhavení a jako zdroj pro anody je jednoduchý zvyšující měnič s 555, MOSFET a cívkou. Viz schéma.
Zajímá mě konkrétně cívka L1. Jak kritická je uvedená indukčnost, co se stane když tam dám větší hodnotu (třeba 220uH nebo 1mH)? Mám spoustu "činkových" cívek z různých zdrojů, ale ani na jedné jsem nenašel vyznačenou indukčnost a ani nevím, jak bych ji bez RLC metru změřil. Zdroj jako takový mi chodí. Dává na výstupu od nějakých 40V až do 450V. Napětí se příliš neliší s kteroukoliv cívkou, co jsem tam zkoušel. MOSFET je s proužkem hliníku jako chladičem pouze vlažný, zato cívka se hřeje docela dost. Může mít tak 45-50 °C a to bez zátěže, nevím co to udělá až na to připojím lampy. Hledal jsem po netu něco bližšího, ale všude co jsem našel, je cívka 100uH bez nějakého vysvětlení proč.
edit: jo, v pár diskusích jsem se dočetl, že tam nejde použít cívku na toroidu, pouze na válečku.