

Ročníková práce - tester IR dálkových ovladačů
Dobrý den,
Dělám do školy ročníkovou práci. Vybral jsem si tester IR dálkových ovladačů. Na internetu jsem si našel schéma ( https://pandatron.cz/?100&tester_ir_dalkovych_ovla dacu ) podle kterého jsem se rozhodl to udělat. Zkoušel jsem zapojení na nepájivém poli a tester fungoval. Potom jsem si dělal vlastní návrh plošného spoje v programu Eagle (viz. příloha), který jsem následně vyrobil a osadil součástkami. Po připojení na baterii led dioda problikne, ale při testování ovladače se nic neděje. Chtěl bych se zeptat jestli mám někde chybu, kterou jsem nebyl schopen najít. Děkuji za odpověď
Tak já budu ta "svině" co s kritikou začne ...
1.) Dej sem i schéma, takto tady po tobě nikdo luštit nebude ! Vlož sem EAGLE soubory.
2.) Ten plošňák je strašný, navíc předpokládám, že jsi studentem nějaké elektro školy, takže ta deska by měla být jako od elektronika, né jako od lékarníka (ten by to namaloval lépe) !
Až splníš tyto dva body, budu s kritikou pokračovat a možná ti i poradím
No je fakt, že ty součástky jsou na plošňáku, jako by je nabral do hrsti, hodil na papír a k nim domaloval čáry. Jako vyučující bych to ohodnotil velmi zle, i kdyby to bylo funkční.
Pěkný plošňáky mají součástky v blocích, R5, R6, R7, D2 a C3 není problém umístit do řady, no ty ostatní taky.
BTW - test dálkovýho ovladače dělám tak, že zablikám do foťáku na mobilu. Je to tam vidět.
Už to funguje, omylem jsem dal naopak fotodiodu. Jinak s tím mým designem máte pravdu, ten mi vůbec nejde. Taky jsem kvůli němu už ztratil spoustu bodů. Jinak Díky za rady
Tak na tom designu trochu zapracuj. Pár rad, co by měla obsahovat správná deska :
1.) Součástky se musejí na desce rozvrhnout tak, aby nevycházely propojky (když děláš jednu vrstvu), samozřejmě pokud je to možné. Né je tam nějak naházet.
2.) Součástky rozvrhnout tak, aby vycházely co nejkratší propoje mezi součátkama - tím se ti i docela dost zmenší deska. Né to rozházet tak jak tě napadne. Většinou je docela výhodné rozmístit součástky podle schématu.
3.) Pro lepší vzhled cestiček se používají lomené (45°) čáry - vypadají daleko lépe.
4.) Síla cestičky se volí podle použitého signálu a podle možnosti rozmístění součástek tj. takto jednoduchou aplikaci nebudeš kreslit 0,2mm silnou čárou, ale také ne 2,54mm, prostě nějak inteligentně silnou (konkrétně na tuto aplikaci bych viděl, tak 1 až 1,4mm)
5.) Správně navrhžený plošňák by měl mít všechny součástky zarovnané buď vodorovně nebo svisle, né jedna tak a druhá opačně.
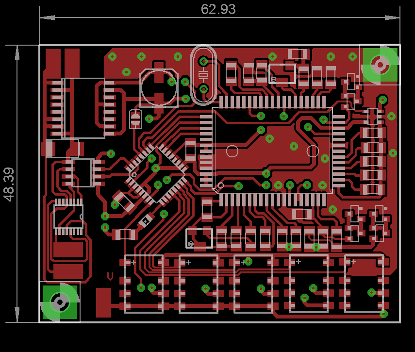
Zde dávám menší ukázku. Sice to není úplně dokonalé, ale velikostí to odpovídá té tvé desce, tak alespoň vidíš, co všechno se tam dá nacpat - ta deska je navíc oboustranná. Toto je konkrétně USB multimetr.