
Stínění krabice
Zdravím,
před časem jsem si stavěl zesilovač 2x 32W. Hraje dobře, ale semtam se tam se objeví ten každému známý telefonní signál (hnusné pískání). Zesilovač je v plastové krabici. Napadlo mě, kdybych tu krabici ze vnitř vystlal třeba alobalem ? jestli by to ty nechtěné signály nemohlo odrážet. Děkuji za rady.
ještě dodatek, všecky kabely co jsou v krabici jsou stíněné. Ale stejně se to pískání občas projeví. Není to časté, ale když už se objeví tak to stojí za to.
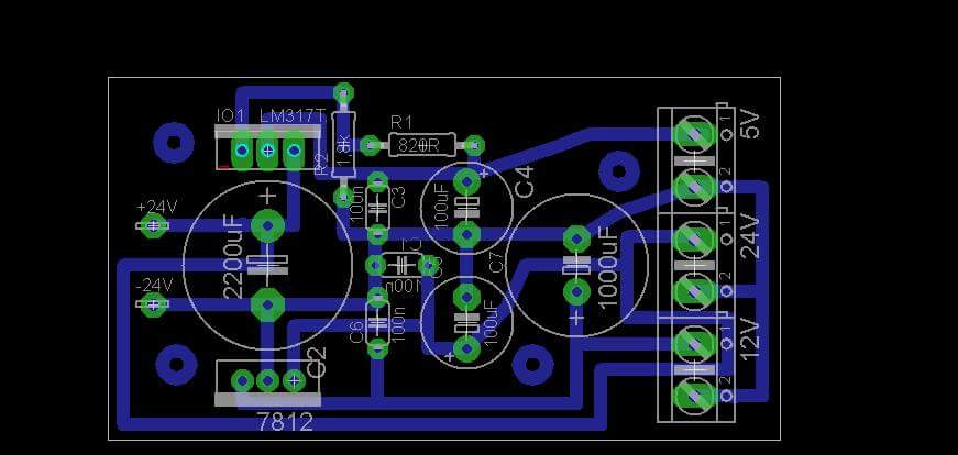
Co takhle blokování napájení a návrh plošných spojů - bylo vše dodrženo, tak jak má být ?
Neviem jake piskani, ked nieco piska tak bud mas spetnu vazbu cez mikrofon, alebo ti osciluje zosik - to sa riesi zatlmenim vystupu RC clenom apod. Radio sa filtruje malym kondikom na vstupe. Schemu si mal odkial? Layout robil kto podla coho?
Samozrejme mozes to skusit odtienit (alobal je dost blbe riesenie ale je to mozne pouzit. Tienenie spojis so zemou (na sekundari) napr. o obal konektora nejakeho), ale nemyslim si ze to je zrovna tvoj problem.
Ty víš jak se RC člen počítá ?
Pokud by DPSku a schéma udělal tak jak má, nepotřebuje žádne RC členy.
Zvolí se vhodné parametry součástek R a C aby nám vyšla mezní frekvence, kterou chceme. Nic složitého. Kdo by se chcel mrknout co jsem to vlastne vytvořil tak přikládám obrázky. Není to ještě 100% kompletní, ale účel už plní. Ještě musím přidělat ty přepínače do panelu + mi má dojít bluetooth audio modul. Výkon 2x 32W, napájeno spínaným zdrojem 24V/2,7A. Rušení zdroje se podařilo poměrně dobře odfiltrovat.
1) zdroj dava 64.8W - zesik s ucinnosti 98.8%, to je fakt narez
...
2) tahle plastova krabice by se s timhle vykonem behem minuty az dvou roztekla. Leda tam dat turbinku, coz se do nf zesiku moc nehodi.
3) ty kabliky jsou docela peklo - zkratit, kde to jde dat stinenky(tu sedivou stinenou dvoulinku docela zavidim, ta je fakt kvalitni, ta uz se dneska moc nevidi)
4) dps korekcniho predzesiku nic moc od pohledu, je to strasne rozcourany. Blokovaci kondik je daleko. Chces blokovat 1800MHz, to je vlnova dylka 16cm, 4 cm cesty na dps k blokovacimu kondiku znamenaj kmitnu primo na pinu. Pokud ma svab Vcc a GND na nohach vedle sebe, je idealni plesnkou SMD kondik primo mezi nohy(svabu, aby nedoslo k nejakejm zdravotnim komplikacim).
5) ukaz samotnej konec, chladici plech nic moc, eventualne pridej schema...
Ten zdroj mi k tomu stačí, já plný výkon stejně nevyužiju jelikož mám doma bedny jen 2x15. Jinak tam je 2* tda2050.
Krabice vydržela v létě hrát 8 hodin na slunku v těch vedrech vkuse :D mám tam malý vetracek. Teď ho nepoužívá, jelikož dost hučí, ale v létě jel furt.
Návrh napájení jsem dělal já.
http://rozvrh.dilny.eu/stereofonnizesilovacskorekc emiver2015-2016.pdf
Tvůj návrh napájení je ovšem neskutečná prasárna, je vidět, že v tom nemáš žádné zkušenosti - takto se to prostě nedělá.
Další věc je, že TDA2050 je už dneska tak trochu šrot - vysoké zkreslení, stará architektura, rušení ... Ze své né moc bohaté zkušenosti se zesilovačema mohu doporučit obvody od firmy TI tj. obvody LM3886, LM4780 atd.
Jen tak od veci - ten plosnak pro ten korekcni predzesilovac si taky navrhoval ty, nebo si ho nekde dostal? To je taky docela dobry peklo... Ale z my zkusenosti musim rict, bouhuzel takhle se to na skolach uci.
Pokud jsem dobře informován tak desku pro korekce dělal mistr z praxí.
Aha, co se pak ti studenti můžou naučit, když i mistr je takový prase. Achjo, ten svět jde do kytek.
Pokud to s elektronikou myslíš vážně a nebudeš to mít jako víkendovou zálibu, doporučuji ti najít si na netu několik videí jak se navrhují plošňáky + si najít někoho, kdo umí s EAGLEM, aby ti ukázal všechny triky a kouzla, EAGLE je poměrně kvalitní SW na plošňáky - pro začátečníky ideální.
K tématu - Deska napájení je úplně špatně, korekce jsou také úplně špatně, jednak je to strašně roztahané do stran (žiješ v době zmenšování) a za další nejsou dodržené základy návrhu DPS pro NF zesilovače - hlavně to blokování napájení, což už tu zaznělo několikrát.
Tady jsem kdysi dělal korekce : Korekce s LM1036, bylo to zapojení jen tak na zkoušku, takže moc dotažené do konce to není.
Děkuji za rady, mrknu na nějaká videa :)
Chtelo by to spis mistra "s praxi" nez "z praxi". Je to fakt nedotazenej hnuj, takhle to rozhodne vypadat nema
. Roztahany, neucesany, zem blbe rozlita a napajeni vede buhvikudy, blokovani blbe, tlousky cary jak to padlo pod ruku... takhle vypada prvni nastrel, nez si clovek dojde na kafe a zacne to predelavat, aby to vypadalo k svetu, ne ze se tohle necha vyrabet.
Ja to znam, taky nas ucili podobni, holt kdo umi umi, kdo neumi uci. A to uprime, plosnaky zas tak moc neumim, znam machry co to furt umi mnohem lip nez ja.
A to tymi netienenymi dratmi vedies audiosignal na tie potenciometre a prepinace, ci co? To sa potom nediv ze to je naprd. Tie stabilizatory to je tiz dost na hlavu. A zem vedena kadetade. V audiozariadeni sa zem spaja len na jednom bode (kdesi u zdroja), a ide vsade zvlast z toho bodu. Vyznam to ma ten ze ubytok na silovych vodicoch sa potom neprejavuje na audiosignale.
Další věc.. Na to jsem se ptal mistra, kde všude jsou vhodné stíněné kabely.. Bylo mi řečeno jen na vstupu a výstupu korekcí. Ono to takhle jede vše dobře, žádné rušení nic. Když nehraje hudba, zesilovač je zaplý a bedny jsou připojené tak v nich absolutně nic neslyším. Prostě čisto. Jediný zádrhel co byl tak je ten telefonní signál. Ale s tím jak už bylo psáno výše mají problémy i profesionální zesilovače. Což jsem doma taky zjistil (na hi-fi věži). Stačí když nedám mobil hned vedle zesilovače a je po problému. Jen jsem přemýšlel, jestli by to nešlo odstranit úplně a to asi tak jednoduché nebude.
Jinak, k puvodnimu dotazu - stineni je samozrejme jedna z veci co pomaha. Samozrejme zkontrolovat takovy ty klasicky veci, blokovaci kondenzatory primerenejch kapacit a tak. U nf zesilovace vs telefon jde uvazovat i o sem tam nejaky tlumivce, par mikrohenry se na kHz neprojevi, ale pro stovky MHz je to velika impendance. Idelane to rovnout navrhnout jako LP na vstup.
Primarne to ale chce cuchat, kudy to tam leze. Jestli po signalovejch dratech, nebo po napajeni nebo nekudy uplne jinudy, treba pres nejaky pomocny obvody.
ten RC clen na vystupe neni v ceste signalu, takze nemusis nic pocitat. Je to len dodatocna zataz pre vystup zosiku na velmi vysoke frekvencie.