
Přehravač do auta - napajeni 12V 1A
Dobrý den, mám takový problem. Sehnal jsem si přehravač který není určený přimo do auta ale je na 12v. Jak udělat napajení tak aby do přehravače šlo stale jen 12V 1A? A ne třeba 14V při nastartování. diky za pomoc.
Demontuj alternátor.Sice nebudeš dobíjet, ale bude ti ten krám hrát, bez starosti z přepětí.
Opravdu děkuji za dementní odpověď, pokud to měl byt vtip tak se omlouvám že nesdílím váš humor.
Tvl, tak aspoň napiš, co sis do auta sehnal .
Může bejt?
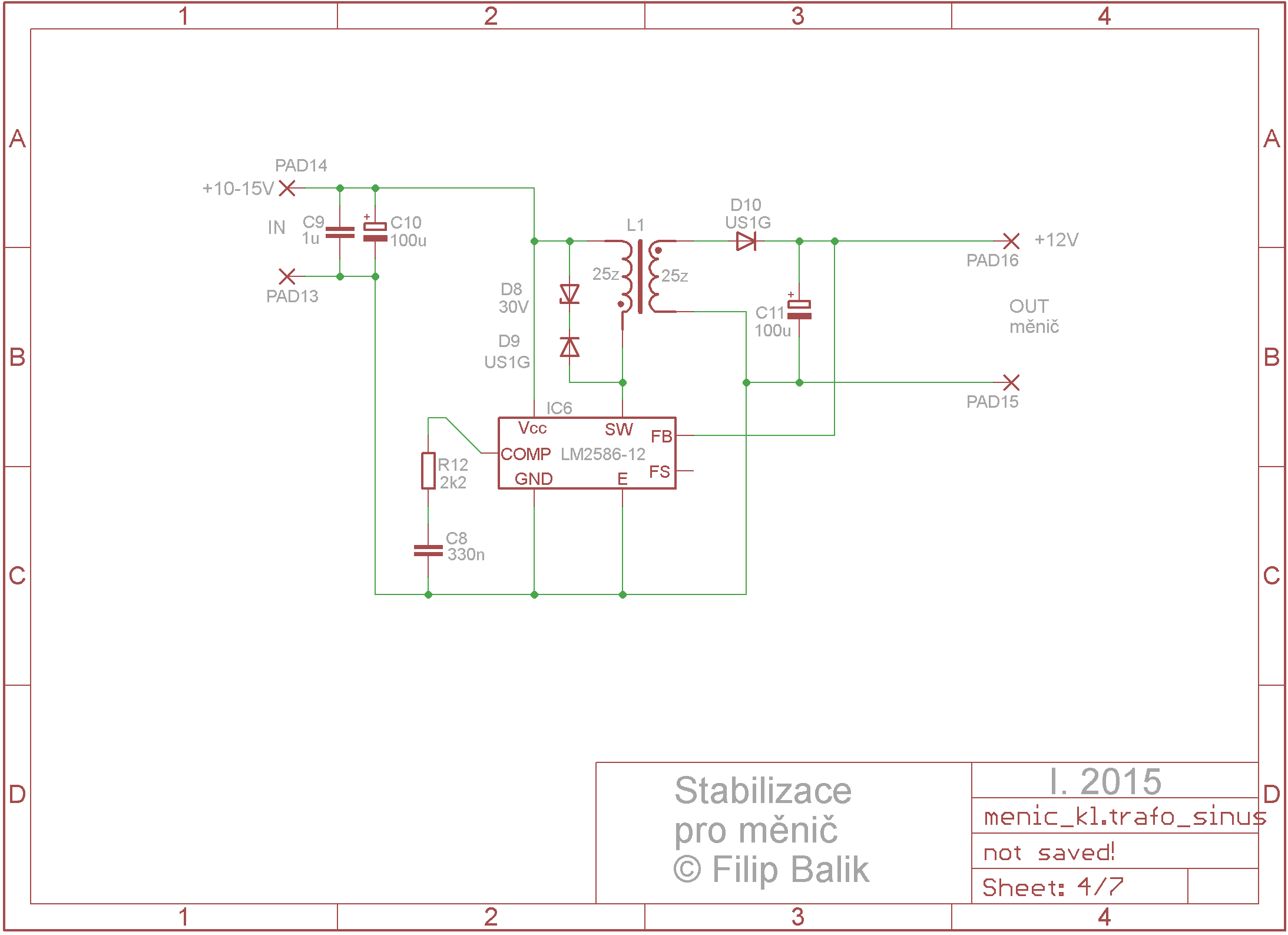
Každé auto má rozsah CCA-11-16V! Na tento fakt je připraveno v autě vše-pakliže chceš stabil 12V-1A-Budeš muset použít něco jako stabilizovaný zdroj,který to umí.Nebo použít přídavný zdroj -například-Zdroj 12V/1A, IP65, 1,3Ah Aku - PSBAH1012
Chci do auta použít WD mini tv media player.
univ_m.html
Buď to od Danyka, co poslal Jirka nebo toto :
![[http://kutilska.poradna.net/file/view/3632-asdfas- png]](/file/view/3632-asdfas-png)
Číňani mají lék na všechno.
Číňani sice mají lék na všechno, ale bál bych se toho, abych nenašel moje auto ohořelé někde na parkovišti.....
Neboj, tyhle moduly používám, fungujou dobře, jenom příšerně zaruší okolí, takže k radiu bych to nedával. A dají se koupit mnohem levněji.
Vzhleden k tomu, že to bude napájet jiný čínský výrobek, jenom koupený někde jinde než na dx, tak je to prašť jako za vozem.