
Expander MCP23017 a tranzistorové bipolární pole
Dobrý den.
Potřebují expanderem spinkat relatka.
Doposud jsem používal tranzistory ale napíchat na desku 16 kousk 
Neda se na to použit tranzistorové bipolární pole.
Třeba ULN2802A
A co ti brání se podívat na parametry? Já myslím, že budou spinkat spokojeně.
http://www.st.com/web/en/resource/technical/docume nt/datasheet/CD00000179.pdf
Moc nevyznám, nejsem eletrikař.
Utáhnou by to mělo.
Když je na vstupu 10 k odpor, zatíženi výstupu expanderu by mělo byt také ok.
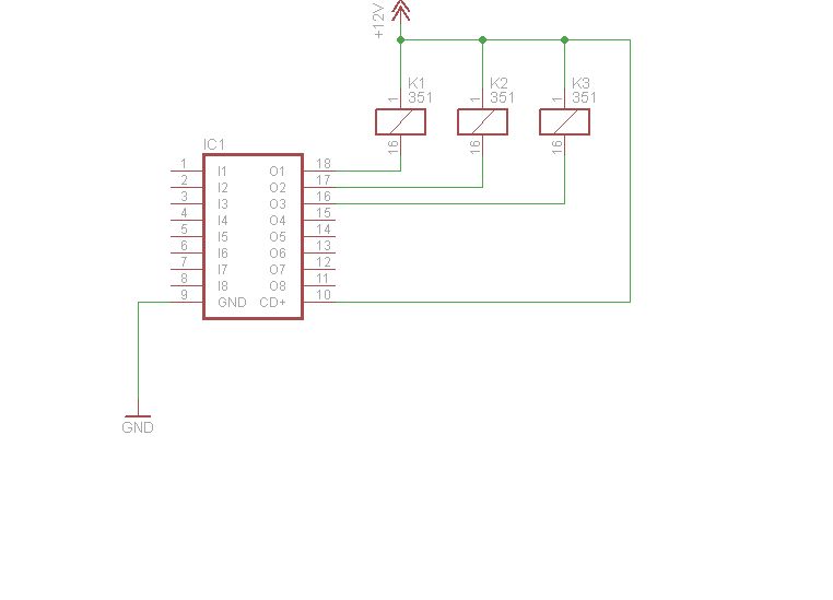
Jak však k tomu zapojit rele, aby se sepnulo, když bude na vstupu log1 a při log0 bylo rozepnuté?
Relé zapojíš mezi + napájecího napětí a příslušný výstup. Společnou katodu všech diod zapojíš rovněž na + napájecího napětí.
trochu to nechapu.
Když na jeden vývod zapojím + napájecího napětí
Druh na příslušný výstup.
Společnou katodu všech diod zapojíš rovněž na + napájecího napětí.
A - pro rele???
Co je na tom k nepochopení?
![[http://kutilska.poradna.net/file/view/3581-relay-j pg]](/file/view/3581-relay-jpg)
Jirko, jen pro pořádek, neměla by být ke každému relátku dioda v závěrném směru?
Ty jsou právě uvnitř toho ULN (neb je to relay driver svým určením), proto musí být pin CD připojený na +. Ale jsem rád, že si všímáš...
Viz, ale já se také chvilku na to koukal.
To jirka44.
Děkují moc.
Byl jsem mimo, proto taková odmlka.