
Rozdělení audio signálu na levý a pravý kanál
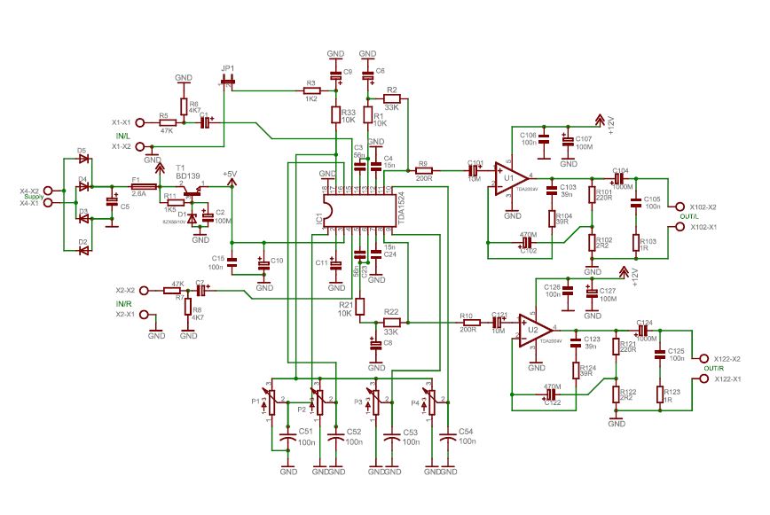
Zdravím, naše jsem doma staré reproduktory tesla 2 x 15W a přijde mi škoda aby se na ně prášilo. Rozhodl jsem se pro ně postavit zesilovač 2x15W. Ve schématu jsou vstupy označeny jako levý kanál (X1-X1,X1-X2) a pravý kanál (X2-X2,X2-X1). Řeším tedy problém jak z předzesilovače (např. mobilu či ntb) tento signál rozdělit. Dejme tomu, že jde kábl z ntb 3,5mm jack, můžu použít nějakou rozdvojku a z té pak vyvést signál na pravý a levý kanál ?
Samozřejmě, že můžeš použít tebou navrhovanou rozdvojku.
Tohle možná bude lepší řešení http://www.gme.cz/konektor-cinch-zasuvka-panelova- cerna-p808-024, takový kábl mám doma, tedy 3,5mm JACK a vyleze z toho 2x cinch, děkuji.
Některé přístroje mají přepínač MONO/STEREO a to propojení na oba kanály se dělá uvnitř.
Namátkou třeba tohle:
tesla-azs-220
Přijde mi trochu ujetý (spíš nepochopitelný), že se pouštíš do stavby koncovýho zesilovače a ani nevíš, jakým způsobem vyvést signál z konektoru typu jack. V něm jsou tři kontakty, jeden společná zem a ty dva jsou co? No přece pravý a levý kanál.
Mimochodem - to schéma, co jsi dodal, není koncový zesilovač, ale korekční předzesilovač, na ten rozhodně reprobedny nepřipojíš. No, připojit můžeš, ale hrát to nebude, nemá na to výkon. Potřebuješ ještě ten koncový stupeň. Vzhledem k tomu, že v mobilu i notebooku lze použít softwarový ekvalizér, tak předzesilovač je dneska zbytečnost.
Takže mi chcete říct, že výkon zesilovačů TDA2003, který je 10W je málo ?
Aj sorry, já je v tom schématu přehlídnul. Samozřejmě že to stačí, 10W je dostatečných pro běžný pokoj.
Na zbytečnosti korekčního zesilovače však trvám. Stačí koncový stupeň, na jehož vstup dáš tandemový potenciometr na regulaci hlasitosti. Zkus si najít jednodušší schéma, obvykle stačí i doporučené od výrobce.
Já to schéma vybíral podle zadání ročníkovky do třeťáku, podle našeho mistra na praxi je samotný koncový stupeň jako ročníková práce nedostačující. Původní zadání ročníkové práce je korekční zesilovač a dále koncový stupeň s TDA2050, což je pro mě nepraktické, protože takový výkon doma nevyužiju. Po dohodě s mistrem jsem zůstal u zesilovače 2x10W. To že tam je i korekční zesilovač je sice k ničemu, ale prostě jsem vázaný praxí. Navíc dpsku jsem domlouval taky s mistrem, nechává je dělat u jednoho borca, takže ji budu mít bez práce za cca 70kč, na mně zůstává nákup součástek a celková kompletace zesilovače do krabice.
OK, v tom případě u toho zůstaň. I když bych čekal, že na ročníkovou práci si DPS navrhneš, nebo alespoň vyleptáš sám. Osadit součástky už je triviální prkotina.
Prakticky nejtěžší je udělat pěknou krabičku, tam se naplno projeví řemeslný um zhotovitele.
Leptání problém není, nějaké jednodušší DPS sám dělám, ale jen fixou. Doma k tomu zatím nemám potřebné nástroje, jako třeba laserovou tiskárnu. DPS pro ten zesilovač bych ručně namaloval jen stěží. Jinak přikládám obrázek s ročníkovkou do druháku (ZDROJ), který je momentálně schovaný ve škole aby to spolužáci nekopírovali od těch, co už to mají hotové. Ale jinak vyšel na cca 1300kč se vším. 0-25V/0-1,8A
Zdroj je pěknej, na bastlení doma se to hodí.
Předpokládám, že je v něm klasika LM317T.
přesně tohle zdroj.pdf
Jo, složitější, ale reguluje od nuly. LM317 tuším k nule nejde, ten začíná od 1,2V, alespoň v běžném zapojení.
Ta krabica v sobě má, či nemá trafo? Bez trafa by to bylo vcelku k ničemu.
Má v sobě trafo, nějakých 24V-2A. Pak je v ní ještě chladič a dps, celkem ten výkonový tranzistor topí.
To teplo je normální z principu ztrátové regulace, je třeba pořádnej chladič.
Pokud bys chtěl zdroj s malou tepelnou ztrátou, musel bys udělat pulzní, jenže ten je kapánek složitější.
A také kapánek dražší. Dokud se na tom chladiči dá udržet prst tak je to ještě dobré. Při zátěžových zkouškách jel cca půl hodiny při 5V na 0,5A a další půl hodinu při 10V na 0,9A a to teplo se dalo snést, takže jsem spokojený. Jinak přesně 0V nenastavím, pohybuje se to okolo 2mV což takový rozdíl není, to už jsou různé nedokonalosti.. Původně jsem reguloval jen od nějakých 0,8V a měla to za vinu tužka, kterou jsem si orientačně vyznačil součástky. Starý známý grafit.
2mV jsou v domácích podmínkách zanedbatelný. Pokud budeš potřebovat nulový napětí, tak to prostě odpojíš
Tak tak :) Na doma se hodí, třeba když se ti zdá, že se baterka do AKU vrtačky nabíjí moc dlouho :D
To se popravdě docela divím že to jede od nuly. Pokud si pamatuju schéma podobných zdrojů tak aby to jelo od nuly muselo být napájení integrovaného obvodu být záporné - pod úrovní gnd- /zdvojovač a kondenzátor u usměrňovače/.
V telefone (predpokladam ze mas na mysli smartfone) je predsa stereo jack t.j. 2 kanaly a teda nemas nic rozdvojovat.
("obal" jacku (dlhy kontakt) je GND, to mas na oboch vstupoch, a dalsie 2 kontakty stereojacku su L a P signal)
(T.j. stereojack ma 3kontakty, ne 2). T.j. tvoj nacrt je nezmysel.
Aha, ale přes ty cinche to půjde také ne ? Doma mám nějaký takový kabel https://www.alza.cz/kabel-propojovaci-audio-3-d448 82.htm a když do panelu dám 2x cinch konektor a z těch to vyvedu na dps tak by to fungovat mohlo
Jasně že to přes tento kabel půjde.
Fakt nechápu, jak s takovýma (ne)znalostma můžeš stavět zesilovač.
To nejspíš bude tím, že nám do teď neřekli nic o audio signálu a to jak ohledně teorie tak i praxe. Když už něco o zvuku tak rozdělení reproduktorů, mikrofonů, typů ozvučnic apod. Ale takovou prkotinu jak to funguje v primitivním JACKu nic. I na praxích se to spíše všechno týkalo, usměrňovačů, filtrací apod. Myslím, že takové audio nás čeká až ve třeťáku.
Nezlob se, ale toto jsem věděl ještě jako děcko, než jsem šel na střední školu. A to nebyl žádnej internet, ani wikipedie. Ne všechno tě naučí škola. OMG.
Tak jestli si se v tom rýpal už jako dítě tak je jasné, že si to věděl. Ale pak jsou také rodiče, kteří tě do ničeho takového sahat nenechají. Nejspíš kvůli tomu, když jsem jako 2 leté dítě 2x prozkoumal 240V.
No jo, někdy přehnaná opatrnost je na škodu. Snad to doženeš.
Nějak to určitě půjde.
ano presne ten kabel robi to co som pisal. Akurat sa uisti ze obalovy kontakt cinchu je v tvojom zosilovaci napojeny na GND a ne vnutorny kontakt. Ptz GND (vonkajsie kontakty cinchov) je spojene aj v kabli (ked tie kontakty prehodis a das na zosilovaci na GND vnutorny kontakt cinchov, tak to hrat nebude).
P.S. tym kablom bude vznikat zemna slucka (GND je spojene u jacku potom vedene osobitne 2x a nasledne spojene na zosilovaci = slucka) co je zle z hladiska el.mag.rusenia. Normalne sa to robi tak ze sa pouzije 2zilovy tieneny kabel (GND je tienenie) a GND sa rozdvoji az v zosilovaci, podla moznosti tak aby nevznikali slucky. Zosik ktory taketo veci nerespektuje potom brumi a prip. hra nejake radia a ine srandovne rusenia a cinan sa divi...
Dobře, už v tom mám jasno, děkuji. A kdybych ty GND při cestě od cinche do DPS odstínil ?
GND sa neda odstinit. Tieneny je ten samotny kabel (GND tieni signalovy vodic)
... ale v tomto pripade je ta slucka velmi mala lebo tie 2 kable su tahane tesne vedla seba, takze na to mozes kaslat, je to fuk. Ja len ze keby si chcel niekedy nejake hifi tak pozor na take veci :) Ono je toho viac (oddelenie silovej a signalovej zeme, hviezdicovy layout GND plochy, atd)
Tákže nakonec to padlo na původní ročníkovku a dnes jsem na praxi stihl koncový stupeň s TDA2050. Ještě se bude muset dodělat korekční zesilovač, popřípadě i usměrňovač. Ale s tím usměrňovačem nevím, učitel mi navrhoval, že by bylo zajímavé zkusit to napájet DC trafem.
Pouzi radsej moderne obvody s mostikovym zapojenim (integrovanym v sebe), a nie predpotopne obvody s umelo vytvorenym stredom. Navyse je to len mono. Hrat to ale bude (az na tie prechodove javy pri zapnuti kym sa nabije ten umely stred na spravnu uroven). Mozes to napajat cim chces, ak to zvladne prud ktory to bude zrat. Ak pouzijes normalne trafo tak usmernovac k nemu su len 4 diody (vykonove, podla ocakavaneho odberu). Vyhladzovaice kondenzatory tam evidentne uz nejake mas.
P.S. aha sorry je to stereo len si druhy este nezapajkoval
Tak ok. Teraz sa mi v tom nechce lustit ci to mas pripravene na umely stred alebo na bipolarne napajanie. Bipolarne napajanie je tiez OK, s trafom sa to riesi jednoducho.
Jaktože je to jen mono ? Já bych řekl že to je stereo, bude tam 2x tda2050 (na fotce jeden chybí). Učitel to s tím DC adaptérem myslel spíš tak, že by pak mohla být menší krabička, uvidím ještě jak to bude. No a to že je to předpotopní, na to si raději ve škole stěžovat nebudu, pak by mohl vzplát oheň na střeše.
P.S. tady to máš vše detailně popsané, určitě ti to poví víc než já :) zesilovac.pdf
Mozes to napajat cim chces. Ten zdroj ale musi zvladat dodavat dostatocny prud, pre 2x50W zosik by som volil aspon 150W zdroj (t.j. pri 35V aspon 5A). Spinane zdroje sice ne su moc vhodne na zosik, ale malo by to fungovat s akymkolvek zdrojom (BTW. nemusi to byt hned 35V, mozes aj 12V alebo notebookovy 19V zdroj skusit apod, bude to mat sice mensi max vykon ale to je kazdemu uprdele, uz aj 2x10W je randal jak svina :)
Mas to s umelym stredom to je pakaren z viacerych dovodov - kondik na vystupe zoslabuje basy (posobi ako high pass filter), posuva fazu, a to stredove napatie kym sa nabije pri zapnuti tak to tresne v repre. Vyhoda je len ze staci len jedno napajanie (jedna polarita). To ale staci aj mostikovemu a ten nepotrebuje kondiky na vystup. Ale je to ok fungovat to bude.
Korekcie sa dnes robia skor s dsp a ne predpotopne, ale je to principialne ok, do skoly to uplne staci. Ked vidim rtu scvhemu tak si pripadam jak v roku 1980 :)
A ještě se mi zdá ten kondík na výstupu kapacitně malý stejně jako filtrace napětí.
BTW. audiofili tvrdia ze DSP su sracky a jedine dobre je analog, no, do urcitej miery maju pravdu, tak ked niekto bude pindat jak ja ze to je predpotopne tak mu povedz ze si audiofil ;))
Beru na vědomí :D
Este tych 12V pre predzosil mozes vytvorit napr. pomocou LM7812 aj z toho hlavneho napatia, ak nebude vyssie ako 35V (LM7812 ma max. vstupne 35V). Ak by bolo vstupne napatie vyssie tak by som tych 12V urobil odporom a zenerkou a NPN darlington tranzistorom (zapojenie ako emitorovy sledovac) takym ktory zvladne vacsie Vce. Ale v tvojom pripade staci aj LM7812 na vstup nedavaj viac jak 35V, ono uplne bude stacit imho aj 19V notebookovy zdroj napr. nejaky 90W apod. za par supov, to bude potom na 4ohm zatazi max vykon tusim 9,5^2/4ohm / odmocnina z 2, to je nejakych 16W max vykon.
P.S. alebo niekde vyhrabat nejake stare trafo to je este lacnejsie potom :) A 4 diody nejake poriadne 5A shottky apod.
P.S.2. keby si pouzil moderny zosik mostikovy, tak by si s 19V napajanim vedel urobit 4x vyssi vykon.
S napájením si hlavu nelámu, traf je doma požehnaně, např. 2 sekundáry po 12V/2A a tuším něco kolem 25-30V/3,5A. Napájení pořeším až bude i ten korekční zesilovač, to bych viděl na příští úterý. No a ještě jsem se chtěl zeptat, jestli se ty tdačka budou dost hřát nebo ne.. Kvůli chladiči, našel jsem doma takový pěkný. Rozměrově to je cca 8x4cm.
Chladič podle očekávanýho výstupního výkonu. Počítej zhruba stejně ztrát, jako výkon zesilovače. Pro představu si sáhni na 60W žárovku. No a to potřebuješ uchladit trvale do nějakých 60°C.
Zavisi jake to ma rebra. U kazdeho chladica sa uvadza tepelny odpor, voci vzduchu. Tepelny odpor je rozdiel teplot na watt. T.j. ak chces chladit povedzme 20W stratovy vykon a max. teplota suciastky je povedzme 60° (udava sa v datasheete) a v krabici zariadenia bude definovane ze nebude viac jak 40° tak potrebujes chladic s tepelnym odporom 1°C/W (1K/W) alebo menej, a minus tepelny odpor puzdra suciastky (ten sa udava v datasheete suciastky).
P.S. normalne je max. teplta chipu aj 100° apod takze potom bude ta hodnota 3K/W (100°C - 40°C / 20W)
P.S.2. ked mas nejake chladice doma a nemas ani sajnu jaky to ma tepelny odpor, tak si najdi podobny chladic trebars na conrad.cz apod a pozri si jaky tam je udavany tepelny odpor pre danu velkost a tvar a pocet rebier apod
Nooo tak ať jsem hledal jak jsem hledal, tak jsem žádný podobný chladič nenašel, tak ho aspoň ukážu tu. Tloušťku může mít tak 4-5mm
To je slabota to nema ziadne rebra (mysli sa kolme). Ked napr. toto http://www.conrad.de/ce/de/product/183897/Transist or-Klammer-17-KW-L-x-B-x-H-35-x-17-x-13-mm-TO-220- Marke-ASSMANN-WSW-V5616Y-T?ref=searchDetail ma 17K/W tak ten tvoj (je o nieco vacsia plocha) bude mat povedzme 10K/W. Na nizsie hlasitosti (povedzme do 5W) to staci (50°C rozdiel teplot), ale uz sa na tom potom popalis tak sa toho moc nechytaj ked to bdues pustat nahlas (5W je uz relativne nahlas)
P.S. ked to ma byt oficialne 35W alebo 20W zosik apod, tak tam chladic treba o dost vacsi a s rebrami, napr. aby mal 3K/W apod
A co tohle ?
To je uz lepsie.
Este ak to chces nasrubovat na oba zosiky naraz, tak by som najprv v datasheete zosiku si pozrel ze s cim je vodivo spojeny obal zosilovaca, aby si tam neskratoval nejaky aktivny signal medzi L a P nahodou. (zhlavy neviem co ma ten zosik na chladiacom kontakte)
Tak na tu zadní část zesiku se dá nalepit taková samolepka (nevím jak se tomu říká odborně), která zamezí vodivému spojení. Při nejhorším ten chladič rozpůlím.
To si nevies stiahnut datasheet? Je tam napisane ze connected to pin 3 (to je -Vs), takze to mozes nechat spojene.
Dobře, děkuji.
Něco takovýho, pokud ten zesilovač hodláš regulérně používat:
chl20b-p072-451
Takže dnes jsem dodělal korekční zesilovač a za týden na praxi to plánuji naskládat do krabičky, pak se podělím o výsledek :)
Rozhodně se pochlub, rád se podívám.
Tak jsem si zavzpomínal na střední
Tu montážní krabici jsem poznal. Podle fotek to vypadá že nemáš plošňák ošetřený kalafunou v lihu takže to bude zespodu hnusné jak to zoxiduje.
Koncový zesilovač je ošetřený sprejem a korekční zesilovač je celý potažený nějakou stříbrnou vrstvou (cín to nebude). Přikládám fotky. P.S. Na předním panelu ještě chybí vypínač, fyziologický přepínač a na zadním panelu chybí svorkovnice pro výstup reproduktorů a konektor pro připojení DC adaptéru, jinak DPSky ještě nejsou na distančních sloupkách. Krabice je tak malá, protože se se mnou spolužák vsadil, že to do tak malé krabičky nenaskládám. Příští týden v úterý by to mohlo být komplet hotové.
Měl jsi udělat kompletní krabičku i se zdrojem uvnitř. Dělená sestava je poněkud nepraktická.
Chladič by měl být zvenku, obvykle tvoří součást zadní stěny, i když chápu, že to prostě cpeš do krabičky, aby to nějak vypadalo. Udělej větrací otvory pod a nad chladičem a přidej zespodu krabičky nějaký nožky, ať může pod krabičku a do chladiče líp proudit vzduch. Nebo spíš jsi měl dát koncák tak, aby byl v krabici vzadu, tam, kde už jsou chladící otvory.
Proč nemáš kabely k potenciometrům stíněný?
Vnitřek krabičky ještě uspořádám, nožky to má, ale jen jsem zacvakl kryt. Kabely k potenciometrům nejsou stínění protože mi bylo řečeno, že stíněné mají být vstupy do korekčního zesilovače a propojení korekčního zesilovače s koncovým stupněm. O potenciometrech nepadla řeč.
Sorry, máš pravdu, k těm potenciometrům nevede přímý audio signál. Mea culpa, tohle je aktivní korektor.
Tak už jen přesunout ten chladič
Ještě mě takhle napadá, že asi budu muset navrhnout dělič napětí. Protože potřebuji zvlášť 12V pro korekčák a optimálně 30V pro koncák, ale 24V by stačilo. Počítám tedy U1 = 24V, U2 = 12V. Jako R1 jsem dal 4,7Ohmu a R2 také 4,7Ohmu. Jestli počítám správně tak by výsledné napětí mělo být 12V.
Prosímtě, na takové nápady rovnou zapomeň, vždyť si to spočítej, s těmito hodnotami budeš mít na rezistorech tepelnou ztrátu 61W, chceš vyrábět přímotop, nebo zesilovač?
No právě :D Stabilizátor napětí asi bude jistější volba
Zjisti si jaký odběr bude mít ten korekční předzesilovač a podle toho se zařiď. Buď to vyřeší ten stabilizátor, nebo s tím budeš počítat ve zdroji a budeš mít odbočku na trafu...
Já tam budu dávat DC adaptér 24V-2,7A, Nemyslím si, že si ten předzesilovač vezme víc jak 0,5A, ale raději se poptám ve škole
Předzesilovač se vezme pár mA, odhadem tak do 100mA.
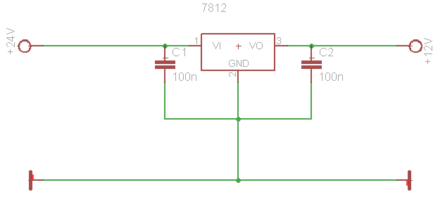
Bude stačit 7812 s maličkým chladičem.
Pokud napájecí zdroj má menší napětí, než je povolené maximální napětí koncovýho stupně, tak tam stabilizátor není potřeba, stačí jen důkladná filtrace.
Jak to myslíte s tou filtrací? Pro koncák jsem neplánoval použít stabilizátor, ten chci nepájet přímo z adaptéruhttp://www.ges.cz/cz/napajeci-adapter-sitovy-napaj ec-stabilizovany-zdroj-mw-24v-2a7-GES07507528.html . Stabilizátor chci použít jen pro ten korekčák, kdybych tam dal filtraci nebylo by pak výsledné napětí 33V?
Filtrace = kondenzatory. Na koncak sa neda pouzit stabilizator, ptz by sa zbytocne hrial, pripadne by to neprezil, resp. je to aj zbytocne.
Na korekcie mozes pouzit 7812, ak usmernene a vyhladene SS napatie nebude viac jak 35V (usmernene vyhladene napatie nerovna sa striedavemu napatiu! Ale je o 50% vyssie) uz som to pisal kdesi vyssie pred tyzdnom. http://kutilska.poradna.net/q/view/109249-rozdelen i-audio-signalu-na-levy-a-pravy-kanal?page=r109342 #r109342 Nepotrebuje ani chladic.
TDA2050 ma podla datasheetu maximalne napatie 50V (+-25V), to s 24V unipolarnym trafom neprekrocis (po usmerneni a vyhladeni ca 34V)
jaj doprcic to neni trafo ale SS zdroj, tam bude 24V presne. Mozu v tom byt rozne rusena ptz je to spinany zdroj, tak by som to na vstupe odfiltroval LC clenom, C tam uz mas dost, t.j. stacilo by teda na vstup feritovu cievku. Asi to myslel pytlik. (som myslel ze tam mas trafo, nepis slovo trafo, ked to neni trafo)
Jak trafo ? Já píšu DC adaptér :D jde mi o to, že pro celý koncák máme doporučeno 30V. Nejde jen o TDA2050, ale i ostatní součástky. Takže říkáte feritovou cívku? Na vstup koncáku i předzesilovače?
rovno na vstup tam kde pripajas to napatie z toho zdroja.
Nieco take toroidne jak na 1.obrazku, a nech to je aspon na 5A a na nizke frekvencie http://www.sos.sk/?str=106&article=tlmivky-na-odru sovanie-a-do-zdrojov
P.S. tie korekcie (ten IO) ma maximum tusim 19V (neviem zhlavy pozri si datasheet. //edit: 16V), tam musis dat stabilizator ptz s 24V by sa to potom odpalilo. Ten stabilizator potlaci aj rusenia zo zdroja ptz stabilizuje. Na neho sa davaju 100n keramiky oproti zemi aj na vstup aj na vystup, nic viac netreba.
IO pracuje v rozmezí 9-16V s tím, že 12V je optimální napětí. Tohle by bylo vyhovující ? http://www.ges.cz/cz/toroidni-akumulacni-tlumivka- dpu047a5-GES05503326.html. To zapojení stabilizátoru jste myslel tak jak ho mám na přiloženém obrázku ?
Ja sa do tlmiviek moc nevyznam, principialne ale moze byt aj to, mozno by som volil vyssiu indukcnost, napr. 100uH (0.1mH) alebo aj vyssiu (max. prud mozno staci aj nizsi), nech to stlmi aj pocutelne rusive kmitocty. Snad tam mas dost kondenzatorov na tom napajani, aby si mohol ist s indukcnost co najvyssie. (pri moc vysokej indukcnosti ak by si mal male kapacity kondikov tak by indukcnost sposobila napatovy overshoot pri zapinani. Mas tam ale kondiky dostatocne mam pocit).
P.S. ale ak z reproduktorov nepocujes ziadne rusenia tak nepotrebujes tam davat tlmivku.
A ten stabilizator mas spravne.
Dobrá, první to zkusím rozchodit bez tlumivky a pak ji tam kdyžtak přidělám. Když jsem ty koncáky zkoušel na praxi na regulovatelném zdroji tak jsem žádné rušení neslyšel, uvidím jak na tom bude ten adaptér.
Kterej že to ročník elektroškoly studuješ, když ani netušíš nic o filtraci napájecího napětí (přestože používáš DC zdroj) a o filtraci napájení cívkou? Zkus použít google.
Ta cívka/tlumivka zapojená do série v napájení odfiltruje vysokofrekvenční rušení a to nejen ve slyšitelným spektru.
O filtraci napětí nás učili to, že usměrněné střídavé napětí nemá konstantní hodnotu a proto se používá filtrační kondenzátor. To že kondenzátor a cívka filtruje nějaké frekvence nám nejspíš říkali jako horní a dolní propust. Ale spíš v souvislosti s výhybkami než kvůli odstranění rušení ze zdroje.
Ona to je dolni propust. Ale v skolach to bohuzial ucia asi trochu vytrhnute z reality.
Jak říkám, jen horní a dolní propusti v souvyslosti s výhybkami. Jakože C-R článek propustí vysoké frekvence a L-C článek propustí nízké frekvence
Oprava L-R článek
Tak to vas toho moc nenaucili :) Vo vyhybkach (repro apod) sa pouzivaju zasadne LC a RLC clanky, ptz maju omnoho lepsiu (strmsiu) charakterisitiku. Navrh je trochu komplikovany ptz LC je rezonancny obvod takze musi byt tlmeny zatazou aby sa nerozkmital, atd, ale to je jedno proste rusenie sa tlmi s tlmivkou a kondenzatormi.
V reproduktorových výhybkách se LC články používají spíš proto, že tlumivky mají menší činný odpor než by měly potřebné rezistory v RC článcích pro dosažení stejné strmosti a nezpůsobují tedy tak velké ztráty výkonu. Naopak ve výhybkách aktivních, kde jsou kmitočtově závislé členy v místech s malými proudy se naopak používají RC horní/dolní/pásmové propusti či zádrže (mluvím o nízkofrekvenční technice, když byla řeč o reproduktorových výhybkách), protože rezistory jsou mnohonásobně levnější nežli indukčnosti a dosažení vysoké strmosti se celkem snadno dosáhne třeba znásobením počtu členů.
Ano ide tam skor o nizku impedanciu v spektre ktore to ma prepustat. To same plati aj pre to odrusovanie napajacieho napatia - seriovy odpor by tam fungoval dost blbo ;)
Tak nějak, prostě každý činný odpor znamená ztráty výkonu a to je u zesilovačů výkonu dost podstatný problém.
Tákže hlásím, že žádná tlumivka nebyla třeba. Není to ještě kompletní, ale koncák jsem dal na 19V/4,5A A korekčák 12V/0,5A (jen na testování). Žádné rušení v tom slyšet není. Spíš budu muset ještě vyměnit chladič, protože místo původně zamýšleného jsem tam dal 2 menší. Po půl hodině hraní to celkem hřeje, ale ruka se na tom dá furt udržet. A časem sehnat repráky, které zvládnou větší výkon. Mám doma 2 pásmové tesly 2x10W a výkon zesilovače je 2x32W (repráky neberou vyšší hlasitos.. logicky). Ale jinak jsem spokojený, není v tom žádné praskání a jinačí rušení. Celkově to vyšlo na cca 800kč bez zdroje. Přemýšlím, že jen dokoupím konektor a budu to dávat na těch 19V co mám pro ntb, bohatě to stačí. Pak teda ještě cena naroste, protože to budu muset rozdělit na těch 19V a 12V, ale počítám, že do 900kč se vlezu a to jak s koncákem tak s korekcí.
Ještě mě takhle napadlo.. Kdybych to chtěl třeba použít jako 2+1.. Když udělám ještě jeden symetrický koncový stupeň.. jakože bych dostal 3x 32W šlo by to pak udělat tak, že první 2 by byli normálně 2 pásmové bedny a pro ten 3 bych navrhl výhybku a použil ho jako koncák čistě pro basák ?
Ještě poslední dotaz co se týče konektoru napájení, použit bude výše zmíněný napajecí adaptér pro ntb.. Problém nastává ten, že nikde nemůžu najít konektor (tu část, která je v ntb) do panelu, vnější průměr je 6,3mm, ale nikde to nemůžu najít. V gesu ani gmku to prý nemají, tak se ptám vás jestli o něčem nevíte.. Nechci ten kabel kuchat, protože ho používám pro ntb, děkuji. Přikládám obrázek
P.S. když jsem měřil napětí na tom konektoru tak to platí takhle, konektor je rozdělen na 3 části, vnější plášť, vnitřní plášť a kolík uprostřed. Když vezmu vnější plášť vůči vnitřnímu tak je tam 20V, když vemu vnější plášť vůči kolíku tak je tam 19,4V
Kup nějaký jiný adaptér k notebooku, tomu ustřihni konektor a přijájej si tam konektor vlastní. V nějakým PC servisu by nějakej starší adaptér navíc mohli mít.
Asi to tak nakonec dopadne no, ale to je dalších 600kč :D Uvidím co ještě vymyslím. Jináč ta korekce bere 40mA, a stabilizátor už je také hotový, chybí už jen ten konektor no..
Takhle to mají Lenovo notebooky. Ten kolík není napájecí, ale přes něj dostáva notebook informace o typu adaptéru. Protikus asi neseženeš.
A evidentně i HP, tákže to asi vidím na další adaptér, tohle střihat nehodlám :) Děkuji