
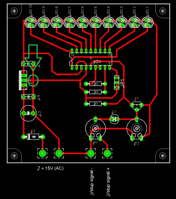
Seznam součástek.
Zdravím, pár součástek jsem ze schématu rozpoznal, ale zbytek nevím. Proto přikládám obrázek schéma a odkaz stránky.
Ná schému jsou šipky ty znamenají , na které součástky nemůžu dojít. Děkuji
http://vencovo-bastleni.wz.cz/schema_php/barevka_l m3914.php
P1,P2 - trimr. Rezistor s nastavitelnou hodnotou odporu.
C1, C2 - elektrolytický kondenzátor
IO2 - stabilizátor napětí 5V. Ve schématu je nakreslenej blbě (obráceně).
C3,C4 - keramický kondenzátor
JP1 - je spojka, která slouží k přepínání bodovýho nebo páskovýho režimu, jak je uvedeno ve schématu v pravo dole.
Napsal jsem špatně dotaz, měl jsem na mysli přesný typ součástek
Nechápu. Hodnoty tam jsou snad napsaný, ne? Nic víc vědět nepotřebuješ.
Na gme.cz nemůžu najít trimr s odporem 2K2 :/
Chápu to dobře ? že jp1 je obyčejný vypínač ?
p-b1406-p631-078 možu použít tohle ?
tu je seznam součástek
Ta prva vec je nejaka kravina, ne? To ma byt akoze LM7805 ?
A trimer 2k2 (= 2,2k) urcite tiez maju.
P.S> aha uz to chapem to prve je prepinac, ok moze byt. Este ti tam teda chyba ten LM7805, a 2,2k trimer.
nene to má být lm3914 a 2,2k trimer tam nemožu najít
aha fakt sem to zapomel :D
to asi nebude LM7805, protože to nemužu najít a trimr 2,2k taky nemožu najít je tam jedině 2,5k :/
to 7805 http://gme.cz/7805-to220-celoplastove-pouzdro-p330 -001 není to tohle ?
To je přece jedno, kup si nějaký +5V regulátor se stejným pouzdrem, různí výrobci to značí různě. Trimr 2k nebo 2k5, je to fuk.
ok a to součástka divně označená 7805 je tohle ? http://gme.cz/7805-to220-celoplastove-pouzdro-p330 -001
jo, 7805 vyrabi kde kdo... mozna by vyhovel i 78l05-semt-p330-121, ale ten bude na hrane proudovejch moznosti v paskovym rezimu. Ten tvuj je sichr i bez chladice.
EDIT: neni divne oznacenej, ale blbe zakreslenej - do inu privadis nesabilizovany napeti a z outu beres stabilizovany - ve schematu je to opacne, ovsem piny jsou tam spravne 1 je out, 2 zem a 3 input...
Ono pomalu začíná být problém, jak ten chladič připevnit. Z úsporných důvodů ta kdysi kovová ploška silná cca 1 mm je nahrazována něčím, co připomíná spíš tenkou kovovou fólii. Už to tak dělají skoro všichni výrobci.
To vycházíš z čeho? Já koukám do pár datasheetů 78XX a nějaké standardizované číslování pinů tam nenacházím.
Ano, ostatně to tam píšou:
Ako JP1 mozes pouzit obycajny drat, alebo uplne najlacnejsi prepinac, nemusi byt za 46Kcs.
Hlavně tomu schematu bezhlavě nevěř a jak psal cejna, prohoď vstup a výstup u stabilizátoru. To by mě zajímalo, jak se někomu může podařit připojit vstupní napětí na vývod OUT.
edit: stáhnul jsem si ten ZIP, DPS má navrženo už dobře. Jak ho kreslil je mi záhadou, když schema má blbě.
Díky všem za rady :) už jsem to objednal
A ještě když to nakreslím na cuprextit lihovkou, potom to dam do chloridu železitého. Nerozleptá to i tu lihovku ?
Koukal jsem na vaše dotazy a očekávám seriál. Nechcete si raději koupit nějakou stavebnici, nebo si to nechat od někoho ze školy udělat?
Silnější vrstvu lihovky to nerozleptá. Kdysi jsem tak dělal plošňáky taky. Namísto FeCl3 jsem ale leptal v hodně ředěné kyselině chlorovodíkové s přídavkem peroxidu vodíku. Držím palce. Nikdo učený z nebe nespad, jen blbce odtamtud pořád shazujou.
ms: Jen ať se chlapec ptá a staví sám. To mu dá asi nejvíc. My jsme se ptali mezi sebou, kdo měl štěstí, narazil na zkušeného bastlíře a měl vyhráno. On musí získat základy na netu (jo, digitální věk). Stavebnice je dobrá věc, ale proč hned všechno pod nos.
Naskytl se problém když si stáhnu ten obrázek pro tisku (potřebuji ho jen na předvrtání děr) tak je moc malý a nevím jak ho mám upravit do velikosti aby tam pasovaly součástky.. Přiložený obrázek je ten malý
tak pasujou tam všechny, akorát obvod lm3914 tam nějak nesedí ://
Ked nieco tlacis tak sa tam pred tlacou snad da nastavit velkost (nejake roztahovanie v % alebo DPI). Ak ma obrazok spravne DPI tak ho vytlacis bez zmeny velkosti. DPI je pocet pixelov na palec, pocet pixelov obrazku vies z jeho info, a velkost si vyratas. Palec je 2,54cm
Roztec dier integracu ma byt 2,5mm alebo 2,54mm neviem zhlavy. To je snadardna roztec DIL
2.54 - míry odvozeny z anglosaského palce. Osobně tedy u dotyčného jsem na vážkách, když vezmu třeba tohle, pak zcela plave i v látce pro ZDŠ. Pokud se někdo dříve zajímal o bastlení, pak se tiše předpokládalo, že teoreticky na tom bude lépe a ještě bude používat i mozek.
Mozny jsou oba rozmery, i kdyz 2.54 je rozhodne beznejsi.
A tak co - tak se bude ptat. Zadnej ucenej z nebe nespad, a kdyz spad, tak uz nebyl ucenej.
Jak pisu - piny ma dobre i ve schematu, ale ma je blbe popsany - asi ho to nudi a dava si to vic na hard.
Hotovo, dopájeno. Ještě otázka, na obrázku jak je zelený kruh má tam vést spoj přes sebe nebo ne ?
tam je to propojeny. Jak se zadarily ty dva draty pod tim svabem? Pro me je to dost na hrane, na fix a ruco vyrobu.
Bude to něco dělat když tam zapojím jenom zdroj ? nebo tam musít být i ten audio signál.
Musi tam bejt i nejaky audio. I kdyz mozna bude stacit brum z prstu, kdyz ho tam opres.
Aha, tak nic no. Asi sem se do toho fakt nemel poustet. Dam tam zdroj, audio a ani jedna dioda neproblikne proste nic.. :// Ani když potočím s obouma trimrama....
Tak diagnostikuj závadu, začni změřením DC na výstupu stabilizátoru. Snad nezapojils ty LED s opačnou polaritou.
nene to sem si kontroloval, jak podle délky vývodů tak jak je seříznutá
zkusim tu diagnostiku
Presne tak, elektronika se musi ozivit. Prvni bod zmerit napeti mezi piny 2 a 3 na stabilizatoru.
A druhej bod, nafotit a hodit sem, obe strany DPS. Uvidime...
napětí na stabilizátoru je 0,41 V
To je ovšem špatně, snad měříš výstup proti zemi. Leze vůbec něco na vstup toho stabilizátoru? Nezapojils opačně IN a OUT?
Dneska už jdu spát (vztávám o půl 5). Mrkneme se na to zítra a pošlu i fotky..
Tak zaznamenal sem pokrok, napětí na pinech 2 a 3 u stabilizátoru se pohybuje okolo 5V, ovšem stala se další divná věc, nevím proč , ale začala svítit dioda č. 3, která jak jsem pochopil tak bez audio signálu svítit nemá. Zapoměl sem dát ten IO do patice.. A je to moje první dps, tak na to berte ohled :) Přikládam obrázky.
Juu, teď jsem si všiml, že u pinu č.3 mi uplně chybí jedna cesta, du to dopájet.
Tak už to fungujeeee.... Akorát to začína od té 3 diody co svítí a nejde to trimrem hodit na tu 1 diodu.. takže co teď
Tak, jde to hodit na tu 1 diodu ale furt permanentně svítí i ta 3 asi to mám někde špatně spájený
Ja by som skor tipoval ze si odpalil vystup na pine 17? toho IO, najskor ked si to spajkoval a teraz trvalo ta ledka svieti. Mal si si radsej kupit kontakne pole a zapojit si to najskor pokusne na nom.
To je možné, protože když svítí 3 tak nesvítí 2 ale 1 už svítí. Když odpájim 3 tak svítí i 2 i 1.
Na to, že mi je 15 a jsem v prváku. Tak si myslím, že se to celkem povedlo :). Mistr říkal, že tohle budeme umět až v druháku. Ale bez vaší pomoci bych to určitě nedokázal. Ještě se toho musím hodně naučit :) Díky
V druháku? Kdybych tohle spáchal v nuláku, šel bych se zastřelit. Takový hnus se jen tak nevidí, i bastl může vypadat slušně.
Jaký hnus ?
Ty to vážně nevidíš? Deska opižlaná, díry křivě, neumyté, hnusně pocínované atd. Pro inspiraci: nějak takhle to vypadá, když se to nefláká. Není to moje dílo.
Vážně bych chtěl vidět Vaši první DPS. Jak psal pán výše "žádný učený z nebe nespadl". Dělal jsem to vše POPRVÉ....
I poprvé jde deska uříznout a ne odlámat.
Tak odpaleny vystup to asi nebyl, protože dneska jsem tam hodil nový io (tentokrát do patice) a dioda č.3 svítí furt.
Tak tam mas niekde skrat na zem alebo nejake skraty. Meraj predsa napatia na pinoch, a aj to napajacie presne.
Potenciometer P2 natoc nadoraz smerom k zemi. LED furt svieti? P.S: este je mozne ze tam mas ten tranzistor nejak blbo, mozes odpojit spoj medzi tranzistorom a IO. LED furt svieti?
Ano sviti i kdyz to odpojim. A tím trimrem mužu točit kam chci a stejně svítí
BTW. pinom 9 na zem mas nastaveny bodovy mod, takze tam proste mas nejaky signal (viz potenciometer P2). Nastav si paskovy mod a uvidis ci to je tak.
mam paskovy mod furt, hned od začátku
pin 9 na zem neni paskovy mod. Pozri si datasheet. inac na tych fotkach nemas vobec zapojeny pin 3 (napajanie)
ten už jsem zapojil. vcera uz sem si vsiml
A pripojil si ho kam presne?
mezi kondenzator č.3 a diodu č.10
A meraj ci nemas skrat medzi pinmi napr. medzi pinmi 16 a 15 to vypada celkom podozrivo.
skrat neni u zadneho pinu
ok rozpojil sem zem a pin č.9 dioda přestala svítí už je to v pohodě. Akorát zase nevím proč mi nesvítí dioda č.1 :D¨
Co presne nazyvas diodou cislo 1? "LED1" v scheme je dioda pre najvyssiu uroven.
Jake je teda presne napatie na pine 3 oproti zemi (pinu 2)? Meni sa nejak ked svietia/nesvietia diody?
juuj, já už na to nemám nervy sorry. Seru na to
Nebud mekej! Halda lidi tu do tebe investuje svuj cas a navic, presne o tomhle elekronika je - tak se snaz.
V zmen mod a uvidime co dal...
odesla jedna dioda. takze budu muset pristi tyden kupit novou.. zlomila se jedna nozka
Jak se takový zázrak stal? A co nejdříve něco takového?